機動研究成果報告『2012年べネズエラの大統領選と地方選挙:今後の展望』アジア経済研究所2013年
第2章
べネズエラにおける選挙法•制度の変更とその政治的インパクト(1999〜2012年)
エクトル・ブリセニョ
べネズエラ中央大学開発研究所(CENDES-UCV)教授
(2012 年12 月13H)
https://www.ide.go.jp/library/Japanese/Publish/Reports/Kidou/pdf/2013_venezuela_02.pdf
(※ 手持ちのソフトによるテキスト変換)
はじめに
選挙制度は、選挙での競争を通して政治理念を表現するための枠組であり、政治分析
においてきわめて重要である。
選挙制度は、市民が投票を通じて表現した政治選好・意
思を、議席や政府ポストの獲得に反映させるためのルール・制度である。そしてそのル
ールや制度はまた、投票を通して表現される民意に大きな影響を与える。
本章では、ベ
ネズエラの選挙制度とその主な変更点を紹介し、制度変更が選挙結果にどのようなイン
パクトを与えてきたかについて考察する。
1999年前後の選挙制度の変更点を比較すると、その背景には民主主義代表制の概念が
変化していることがみてとれる。
1999年以前は比例代表制の原則が貫かれ、制度上は少
数派の政治意思も政治に反映されるデザインであった。
それが:1999年以降は、多数派の
意思が「民意」(ルソーの言葉では「一般意思」)とされ、少数派の意思が反映されな
い多数代表制へと転換されたのである。
つまり、選挙制度の変更は、単にどの政治グループにとって有利になったというだけ
ではなく、このような民主主義代表制の概念という、より根本的な変化を反映している。
そのため本章では、単に大統領選や州知事選に関する選挙制度に限らず、民主主義代表
制概念の変化を理解するために、議会選挙も含めた選挙制度の変化を対象に考察を進め
る。
I選挙制度に関する一般的概念
選挙制度のデザインは、そのもとでどのような民主主義代表制のモデルが形成される
かにも影響を与える。
民主主義代表制の既存の2大モデルは多数代表制と比例代表制で
あり、それらはそれぞれ異なる政治理念の上に立脚している。
多数代表制は、議会にお
いて1政党が多数派を形成することを目的としたもので、その目的を達成するために多
数派有権者の政治選好を過大に反映する傾向がある。
多数代表制を支える論理は、権力
を集中させることにより、強力で安定した政権を構築し、統治能力を高めることである。
1
機動研究成果報告『2012年べネズエラの大統領選と地方選挙:今後の展望』アジア経済研究所2013年
一方、比例代表制における代表とは、国民の政治選好を忠実に反映することであり、そ
のために議席(および権力)は、各政党の得票率に応じて配分される。またこれら2つ
の代表制モデルの中間には、より民主的に民意が代表に反映されるよう、多数代表制と
比例代表制を組み合わせた混合方式も存在する。
表1 2つの民主主義代表制モデルの原則と機能
代表の原則 決定方式 目的
多数代表制 多数によって決まる (単純多数であっても) 多数派の形成
比例代表制 得票率に比例して決まる 有権者の政治意思の反映
(出所)Nohlen[1995].
以上は多数の代表者が選出される議会選挙1に関する議論である。
一方、大統領や知事、
市長など、1人を選出する選挙に関しては、当然ながら選挙制度は多数代表制のルール
にもとづくものとなる。
大統領選挙の制度(または議会選挙でも小選挙区制の場合)を分析するにあたっては、
以下のような要素が重要になる。
すなわち、(1)当選に必要な「多数」の定義、(2)
選挙のラウンド数、(3)政権の任期、(4)再選の可否、および(5)投票の義務の
有無、である。
多数の定義とは、絶対多数であれ相対的多数であれ、当選に必要な得票率のことであ
る。
多数の定義は選挙のラウンド数(投票が1回だけなのか、あるいは2回以上の複数
ラウンドの実施が想定されている)とも関係している。当選するのに絶対多数が必要な
場合は、1回目の投票でいずれの候補者も絶対多数が獲得できなかった場合、2回以降
の投票が実施される。
さらに、多数の定義にも、絶対多数(50%以上)と、一定の投票率以上で定義される多
数がある。
例えば、投票率が40%以上で当選が決まる国がある。
また別の例では、当選
するには、一定の得票数に加えて次点候補者に一定の得票差をつける必要がある国もあ
る2。
これらの制度では、2回以上の投票が実施されることがある。
2回目以降の投票ラ
ウンドには、1回目に参加したすべての候補者が再度立候補する場合、また1回目の投票
1国会、州議会、市議会それぞれの選挙。
2たとえば、アルゼンチンでは、当選するためには、投票率が45%以上であるか、投票率40%以上かつ次点
候補者との間に10%以上の得票率の差が必要である。
2
機動研究成果報告『2012年べネズエラの大統領選と地方選挙:今後の展望』アジア経済研究所2013年
で一定の最低得票数を獲得できなかった候補者は2回目以降には候補資格を失い、最低
得票数をクリアした一部の候補者のみが2回目以降のラウンドに参加する場合がある。
小選挙区制あるいは1ポストのみを選出する選挙でこのような複数投票ラウンド制が使
われる場合、その選挙結果は、しばしば正当性と効率性の観点から分析される3。
また、複数の異なる選挙(国、州、市レベルでの首長選挙や議会選挙などうが1回の
選挙プロセスで同時実施されることもある(「選挙の同時性」)。この場合、複数の選
挙が同時に実施されることが、それぞれの選挙結果にどのような影響を及ぼすかが分析
テーマとなる。
政府の任期および再選の可否は、選挙により選出された政権の在任期間を規定する。
π1961年憲法と1999年憲法における選挙に関する制度変更
1.主権行使の「間接的手段」としての選挙
べネズエラで最初の直接•普通選挙が実施されて国会議員が選出されたのは1946年で
あるが、それを規定したのが1945年9月20日に承認された選挙法である。
同法は、少な
くとも次の3点において、その後1958年の民政移管5に不可欠な、以下の試金石を残す
ことになった。
(1)普通・秘密•直接選挙の権利、(2)議会選挙における比例代表
制の実施、(3)選挙権にかかる規則は憲法ではなく特別法により定められること。
1958年の民政移管以降チャベス政権が誕生するまでの30年以上にわたって民主主主義
体制の基盤となった1961年憲法では、民主主義原則として、国民は選挙をとおして主権
を行使すると規定している(第3条および第4条、表2参照)。
それに対して1999年憲
法は、選挙は国民の主権行使においてあくまでも「間接的な手段」であると定め(第5
条)、市民総会など、選挙以外に市民が直接的に政治参加できるさまざまな形態を第70
条で規定している。
そして、そのような新たな直接的政治参加の形態が登場したことに
3 「多数代表制は、少なくとも2回目の投票で多数の票を得ることで候補者により強い正当性を付与する制度
である一方、第1回目の投票では有権者は自分の本来の政治理念にのっとって投票するため、票の大きな分
散や政党制度の分割を招く制度でもある。その結果、統治能力に影響を与えることもある」(Nohlen 2007,
330)
4また、ラテンアメリカ議会やEU議会のように、国境を越えた議会選挙もある。
519世紀末から続いていた軍事政権から1945年に一度民主化したものの、わずか3年で再びペレス•ヒメネ
ス将軍(Marcos Perez Jimenez)による軍事政権の手におちた。1958年に再度民政移管したのちは、民主体制
が維持されてきた。
3
機動研究成果報告『2012年べネズエラの大統領選と地方選挙:今後の展望』アジア経済研究所2013年
より、1999年憲法では国民主権の行使メカニズムとしての選挙の優位性が弱められてし
まったのである6。
また1961年憲法(第110条)では、投票は国民の義務として規定されていたが、1999年
憲法では、投票は権利であるとのみ規定され、義務ではなくなった。投票の意義が変わ
ってしまったのである。
表2 べネズエラ1961年憲法および1999年憲法の選挙原則
憲法 選 挙 原 則
1961年憲法 第3条べネズエラ共和国政府は民主的で、民意を代表し、政権交代を前提 とした、責任ある政府である。 第4条主権は国民にあり、国民は選挙および公民権力を通して主権を行使 する。 第115条 投票は権利であり、公的な役割である。投票することは法の定め る範囲および条件にもとづく義務である。 第111条満18歳以上で、市民権停止の措置を受けていない、または政治的 権利を剥奪されていないべネズエラ国民はすべて有権者である。市町村選 挙については、居留条件および法の定めるところに従い、外国人も投票す ることができる。 第113条選挙走は投票の自由および秘密を保証し、少数派の意見が比例代 表制によって反映される権利を認める。選挙機関は、何らかの政党または 政治団体が支配することがないよう構成され、その職務遂行を保証するた めに、同機関の構成員は法が規定する特権を享受することができる。選挙 に参加する政党には、選挙を監視する権利がある。 第114条投票ができるべネズエラ国民はすべて、国の政治に民主的な方法 で参加するために政党に所属する権利がある。国会は、政党の民主的性格 と法のもとでの平等を保証するために、政党の構成と活動を法律で規制す る。
1999年憲法 第2条 べネズエラは民主的かつ社会的な法治国家であり、生命、自由、 正義、平等、連帯、民主主義、社会的責任を法の下でもっとも価値あるも のと定め、人権、倫理、政治的多元主義を擁護する。 第5条 主権は国民にあり、譲渡できない。国民は主権を本憲法および法律 に定められたかたちで直接行使し、選挙および公民権力を通して間接的に 行使する。国家機関は国民主権から生じ、これに従う。 第6条 べネズエラ・ボリバル共和国の政府およびそれを構成する政治機関 は、民主的で、参加型で、選挙で選出され、分権化された、政権交代のあ る、多元主義食)な政府であり、またその権限は不信任の対象となる。 第62条すべての国民は、直接的に、あるいは選出された代表を通して、 政治に自由に参加する権利を持つ。政策の形成、実施、監査に国民が参加 することで、国民が主人公となり、個人ならびに集団としての完全な成熟 が達成される。これを促進するための条件を整えるのが国家の義務であり 社会の責任である。 第63条 投票は権利である。投票の権利は自由・普通・直接・秘密投票を 通じて行使される。法律は候補者名記名式選挙の原則および比例代表制の 原則を保証する。
6とはいえ、選挙以外の直接的政治参加の手段はいずれも市レベルまたはコミュニティレベルの参加メカニズ
ム(ミクロ民主主義)であり、全国規模のもの、すなわち国民全員の参加を促し,保証するものはひとつも
ないことを指摘しておきたい。
4
機動研究成果報告『2012年べネズエラの大統領選と地方選挙:今後の展望』アジア経済研究所2013年
第64条満18歳以上で、市民権停止の措置を受けておらず、また政治的資 格を剥奪されていないべネズエラ国民はすべて有権者である。州、市、地 区評議会の選挙については、満18歳以上で我が国に10年以上居留する外国 大で、本憲法および法の定めるところに従い、市民権停止の措置をうけて おらず、また政治的資格を剥奪されていないものも投票することができ る 第66条選挙人には、その代表に対し、選挙公約を守ったかを定期的かつ 透明な報告を公表するよう要求する権利がある。 第70条 国民主権の行使において国民が参加し主体となることができるの は以下のとおりである。政治面では、公職の選挙、国民投票、国民審査、 大統領の不信任投票、立法案および憲法修正条項案、憲法改正法案の発 議、公開参事会、および市民総会等。社会・経済面では、市民サービス機 関、自治、共同管理、ならびに貯蓄組合、コミュニティ企業、その他の相 互協力や連帯の価値に沿って結成された団体など金融関係を含めたすべて の形態の共同組合。法律は、本条に定められる参加形態が有効に機能する ような条件を規定する。 第125条先住民は政治に参加する権利をもつ。国家は法に基づき、国会お よび先住民が居住する州議会ならびに市議会において、先住民が代表者を もっことを保障する。
(出所)1961年憲法、1999年憲法より筆者抜粋。
2.大統領制に関する規定の変更
1961年憲法と同様、1999年憲法においても、大統領制を採用すること、および大統領
が相対的多数で選出されるという点は変わっていない。
しかし、1999年以降は大統領制
に2つの変更が加えられた(表3)。
1つは、大統領の任期が5年から6年に延長され
たことである。
一方で、国会議員の任期は5年間で変更がない。
もう1つは、1961年憲
法では認められていなかった連続再選(10年以上の期間をあければ可能)が、1999年憲
法では認められたことである七これは、同憲法第6条に謳われている民主的な政権交代の
原則と明らかに矛盾する。
1999年憲法では、1度に限り再選が認められていたが、チャベス大統領は2007年に大
統領の再選回数撤廃を含めた憲法改正案を提出した。
それは同年末の国民投票で否決さ
れたが、2009年チャベス大統領は再度同内容をもりこむ憲法修正案を提案し、2度目の
国民投票では可決された。そのため、現在では再選回数に制限なく連続再選が認められ、
長期政権化が可能になった。
7継続した無期限の再選制度は2009年2月16日の憲法修正条項国民投票にて承認された。1999年12月に承
認された憲法では、連続する任期の再選が1回に限り認められている。
5
機動研究成果報告『2012年べネズエラの大統領選と地方選挙:今後の展望』アジア経済研究所2013年
表3 べネズエラの1961年憲法および1999年憲法における大統領制度
憲法 大統領の選出 大統領の任期•再選
1961 第183条共和国大統領の選挙は法 にもとづき、普通•直接選挙により 行われる。相対的多数を獲得した候 補者が当選する。 第135条国家権力の憲法上の任期は、本憲 法の特別な規定がない限り5年とする。 第185条憲法が定めるー任期またはその半 分以上にわたって共和国大統領となったこ とのあるもの者は、任期満了時より10年間 は再選が禁止され、大統領に就任すること はできない。
1999 第228条共和国大統領の選挙は法 にもとづき、普通•直接•秘密選挙 により行われる。最大有効得票を獲 得した候補者が当選する。 第230条 大統領の任期は6年とする。共和 国大統領は再選により任期の継続が可能で ある。
(出所)1999年憲法より筆者抜粋•整理。
3.大統領選挙と議会選挙
1961年憲法、1999年憲法のいずれにおいても大統領制がとられているが、これは少な
くとも2つのことを意味する。
ひとつは、大統領が国民の投票によって選出されるとい
うことであり、大統領(つまり1人)の選出方法は多数代表制となる。
すなわち、これ
は比例代表制よりも多数代表制が優位になる傾向を示唆している。
大統領制が示唆する二つめの点は、国家権力間のバランス、とくに行政府(政府ある
いは大統領)と立法府(国会)のあいだの権力バランスである。
権力分立の原則のもと
では、行政府と立法府のあいだの権力バランスが有効的に保証されていなければならな
い。
選挙制度あるいは政治一般を分析するうえで、行政府と立法府のそれぞれが選挙で
選出されてから任期を終えるまでの間に、相互にどのような関係にあるかは重要である。
そして、政府(大統領)と国会(議員)は、いずれも権力の源泉が国民による選挙に依
拠しているため、両者間の権力バランスは選挙が同時実施されるのか、それとも別々に
実施されるのかにも影響される。
ShugartyCarey[1992, 108]は以下のように説明する。
「大統領選挙および国会議員選挙が同時に実施されるのかあるいは別途実施さ
れるのかは重要で、以下の3つが選挙結果に大きな影響を与える。(1)有力な
大統領候補者による牽引効果(いわゆる「航空母艦効果」)、(2)大統領選で
当選者に託された有権者の「信頼の一票」と、大統領選において自らが投票した
候補者が落選した有権者が、それに続く選挙での投票参加意欲を低下させること、
(3)大統領の在任中の業績や成果が、引き続く選挙に与える影響。大統領選挙
と国会議員選挙が同時実施される場合、大統領選で当選可能性が高い候補者の所
属政党が国会で多数派を形成する傾向がある(上記(1)の航空母艦効果)。
6
機動研究成果報告『2012年べネズエラの大統領選と地方選挙:今後の展望』アジア経済研究所2013年
とりわけ大統領選が相対的多数8によって選出され、1度の投票ラウンドで当選者
が決定する場合、この傾向が強い。
上記(2)の効果により、大統領選で当選者
に投票した有権者が、引き続く選挙で大統領派候補に「信頼の一票」を投じるー
方で、大統領選で落選した候補者に投票していた有権者が続けて実施される選挙
で参加意欲が低下する結果、次の選挙は大統領派にとって「ハネムーン」と呼ば
れる有利な状況になる。
通常、大統領選挙が終わって日が浅いうちに実施される
選挙ほど、大統領の所属政党•団体が有利になる。(中略)
(3)の大統領の任
期中の業績・成果については、通常、任期末期に大統領の政治運営には陰りがで
るもので、それはどの大統領にも起こり得る。大統領の政策の失敗、あるいは有
権者が彼の業績を批判的に評価する場合、議会選挙の票は野党へと流れるのがー
般的である。」(Guti6rrez[2007,198])
それではべネズエラでは大統領選挙と国会議員選挙の実施タイミングがどのようにな
っているのかをみてみよう。
1961年憲法(および選挙関連法)では、国会議員選挙と大
統領選挙が同時に実施されると定められていた。
それが1999年憲法では変更され、大統
領任期を6年間に延長し、国会議員の任期を5年間に据え置いたため、これらの選挙は
別々に行われることになった。これら2つの選挙が同時実施されるのは30年ごとになる
(表4を参照)。
表41999年憲法における選挙周期および選挙への政治的影響
選挙 年 選挙の種類 選挙に与える政府の影響力
1 2000 同時選挙 影響力大(政府に有利)
2 2005 国会議員選挙 消耗(野党に有利)
3 2006 大統領選挙 影響なし
4 2010 国会議員選挙 消耗(野党に有利)
5 2012 大統領選挙 影響なし
6 2015 国会議員選挙 消耗(野党に有利)
7 2018 大統領選挙 影響なし
8 2020 国会 影響力大(政府に有利)
9 2024 大統領選挙 影響なし
10 2025 国会議員選挙 影響力大(政府に有利)
11 2030 同時選挙 影響力大(政府に有利)
(出所)筆者作成。
8相対的多数とは、単純にほかよりも多い得票という意味。一方、絶対多数は、投票数の過半数の獲得が必要
という意味。
7
機動研究成果報告『2012年べネズエラの大統領選と地方選挙:今後の展望』アジア経済研究所2013年
このモデルでは、議会選挙と大統領選挙が行われる相対的タイミングによって、異な
る政治ダイナミクスが生み出されることになる。
大統領の任期中に議会選挙が開催され
て国会内の勢力構成が変わると、政府と国会の間の関係性も変わる。
表4は、2000年の
同時選挙後の大統領の任期中には、最後の年を除くほぼすべての期間にわたって政府と
国会の間の関係が安定していたことを示している。
一方、国会議員選挙が大統領任期の
半ばで行われることになる次回(2015年)の国会議員選挙では、それを境に政府と国会
の間の関係が変わることになる。
国会議員選挙の前の期間では、大統領選出の2年前に
選出されていた国会(すなわち、必ずしも大統領と同じ政党が多数とは限らない国会構
成)とともに大統領が国政をつかさどる時期であり、そして国会議員選挙後は、大統領
の任期前半の業績・成果に影響されて国会の勢力構成が決まり、そのような国会ととも
に大統領が国政をつかさどる時期である。
大統領選挙に際してもうひとつ重要な点として、立候補するにあたっての公職の辞任
を指摘しておこう。
選挙規定は、大統領に立候補しようとする知事、国会議員、閣僚、
その他公職にある公務員は、選挙運動期間中にその職を辞さなければならないと定めて
いる。
ただし大統領は例外であり、再選をめざす選挙運動期間中でも、辞任せずに職責
を継続してかまわないことになっている。
- 「政党」概念の変化
1961年憲法と1999年憲法を比較したときに注目されるもうひとつの変化が、政党をめ
ぐる概念の変化である。
1961年憲法では、政党は選挙プロセスの中心にあり、責任ある
政治主体として位置づけられていた。
しかし1999年憲法では、全文を通して「政党」と
いう言葉が使われていないのである。
1990年代に高まった諸政党に対する国民の不信感
と、1999年以降政権を担うチャベス派の政治理念や言説を反映し、新憲法では「政党」
という言葉の代わりに「政治目的団体」という言葉が使われている。
このように1999年
憲法では、政治主体として政党が無視されたかたちになっている。
とはいえ、1999年憲
法下で選挙法など新しい選挙制度が作られていくなかで、政党はふたたび選挙制度の中
心に据えられるようになっていくのだが、このことについては後述する。
8
機動研究成果報告『2012年べネズエラの大統領選と地方選挙:今後の展望』アジア経済研究所2013年
IQ1999年から2012年の選挙法の変更
1.それ以前の状況:頻繁な選挙法改正
選挙法は、憲法が定める選挙に関する原理原則を、具体的に実践するためのルールで
あり、憲法が定める価値観を具体的なかたちに実現していくものである。
注目されるの
は、ベネズエラにおいては、選挙が継続的に実施されてきた54年間に、選挙法が頻繁に
変更されてきたことである。
この間、選挙法の改正は合計17回にのぼる(表5参照)。
法改正が4回(1958年、1970年、1997年、2009年)、一部改正が11回、1999年の政権議
会の招集規定、そして公民権力の選挙綱領の制定である。
さらに、選挙の運営を担う選
挙管理委員会の制度と機能について定めた2002年の選挙権力組織法の改定もあげられよ
う。
54年間に17回もの法改正があったということは、選挙法は平均して3年で変更されて
いる。
それは、大半の公職ポストの任期の半分強に相当し、すなわち計算上は、いかな
る大統領も任期を全うする前に新しい選挙ルールに従わざるを得なくなることが推測さ
れる。
とくに1988年以来、選挙法の改正にはいっそうの拍車がかかっている。17回行わ
れた選挙法改正のうちio回が同年以降に実施されている。
表5 選挙法の改正1958-2009
法律・改正 年
選挙法 1958
選挙法の一部改正法 1959
選挙法の一部改正法 1964
選挙法の一部改正法 1968
選挙組織法 1970
選挙組織法の一部改正法 1973
選挙組織法の一部改正法 1977
選挙組織法の一部改正法 1988
選挙組織法の一部改正法 1989
選挙組織法の一部改正法 1992
選挙組織法の一部改正法 1993
選挙組織法の一部改正法 1995
選挙および政治参加組織法 1997
選挙および政治参加組織法の一部改正法 1998
制憲議会招集規定 1999
公民権力の選挙綱領 2000
選挙過程組織法 2009
(出所)国家選挙管理委員(CNE)ウェブページ(http://www.cne.gov.ve/pe cne.php)
2012年12月10日アクセス。
9
機動研究成果報告『2012年べネズエラの大統領選と地方選挙:今後の展望』アジア経済研究所2013年
2,議会選挙の制度
議会選挙制度もまた大きな変更を経験してきたが、それはとくに比例代表制の原則に
大きな変化をもたらした(付表を参照)。
ベネズエラにおいては民主主義が確立された
1958年より30年間にわたり、選挙は比例代表制の原則9にもとづいて実施されてきた。
そのなかで比例代表制は深化し、選挙制度における比例代表制原則の反映率は1988年にピ
ークに達した。
しかしながら比例代表制は1989年に分岐点を迎えた。
同年、比例方式で
ありながら候補者名も投票用紙に記名する混合方式(ドイツ式)が導入されたのである。
少数派の政治意思も反映させるという比例代表制の原則は、1945年にそれまでの多数
代表制にかわって比例代表制の原則が打ち立てられて以降、べネズエラにおける選挙の
伝統の一部となり、!958~1988年はこの比例代表制原則が維持されていた。
議会におい
て少数派の政治意思を反映させる方法としては、国会や地方議会(州、市、区)の選挙
に際して各選挙区レベルでのドント式の採用と、さらにドント式を全国レベルにも適用
し、全国の各政党の得票を合計して、その得票率に応じて追加的に議席を配分する「追
加選出議員」須制度が採用されていた。
しかし、1989年に比例代表制に加えて小選挙区制も併用する混合方式が採用されたこ
とで、比例代表制の反映部分が縮小された。
その結果、比例代表部分の選挙で選出され
る国会議員数が半減する可能性もでてきた。
一方、比例代表制の追加選出議員制度は維
持された。
純粋な比例代表制から混合方式への移行は、諸政党の得票率と獲得議席数の
間に不均衡をもたらすが、追加選出議員制度が維持されたことで、その不均衡はある程
度是正されたため、1999年に多数代表制に移行するまでは、得票率と獲得議席数の間の
不均衡はさほど大きくならなかったのである。
しかし、チャベス政権になったあとの2000年および2009年に、小選挙区比例代表併用
制の原則は名目上は維持されたものの、その比例代表の反映割合が縮小された。
憲法上
は可能であるにもかかわらず、全国(あるいは地方レベル)で各政党の得票数に応じて
追加選出議員が当選する可能性が排除されたのである。
比例代表制の反映部分が縮小された結果、ある選挙区で多数派である政党(例えば
2012年のミランダ州知事選で勝利した反チャベス派政党)が、同じ選挙で投票が行われ
た州議会議員選挙においては少数派となるということがおきるようになった。
同様の結
果が2010年の国会議員選挙においても見られた。
反チャベス派は得票率47%で国会の
9比例代表制および多数代表制の原則の分析については、表1を参照のこと。
10追加選出議員とは、各選挙区では最大得票とはいかずともかなりの得票数を得たにもかかわらず、票が異
なる選挙区に分散しているために議席を得られない政党が出るという票の分散効果を是正するため、各選挙
区から選出された議員に加えて、各政党の全国合計得票に応じて追加で政党に議席を与える制度である。
10
機動研究成果報告『2012年べネズエラの大統領選と地方選挙:今後の展望』アジア経済研究所2013年
議席を40%しか獲得できなかったが、チャベス派は、得票率が48%にもかかわらず60%の
国会議席を獲得したのである七
IV1999年以降の選挙制度
1•選挙権力(国家選挙管理委員会)
1999年憲法は、伝統的な三権分立(行政権、立法権、司法権)に加えて新たな「市民
権力」および「選挙権力」の2つを国家権力に組み入れた点が新しい。
同憲法第136条の
規定では、「国家権力は、行政権、立法権、司法権、市民権力、選挙権力に分立される」
として、国家選挙管理委員会(Consejo Nacional Electoral:CNE、以下「選管」)が選挙
権力をつかさどる機関であると定める。
べネズエラでは、1990年代に政党が国民の信頼を失ったことを反映して、1999憲法や
それ以降に成立した法律では、政党の役割が縮小される方向にある。
1996年までは、最
高選挙委員会(Consejo Supremo Electoral: CSE) kのメンバーの過半数が諸政党から指名
された人物であったが、1997年以降は普通選挙政治参加組織法および1999年憲法により、
選管のメンバーは政党とはいかなる関係も持たない市民が任命されることとなった。
選管は5名の委員により構成されている。
また、委員1名につき2名、全部で10名の
代理委員がいる。
委員は国会の3分の2の賛成により選出され、任期は7年だが、2期
に限り再選が可能である。
うち3名の委員は市民社会が推薦する候補者リストから選出
され、1名は国立大学の法政治学部より、そして最後の1名は市民権力から推薦される。
市民社会から推薦される3名の委員は、憲法によって定められる選管の任期の初年度
(任期7年の1年目)に選出されなければならない。残りの2名は任期の中間点(3年
半)で選出される。
現在の選管メンバーのうち市民社会から推薦•選出された委員の任期は2006-2013年
であり、残りの委員の任期は2009-2016年である。
いずれのグループも2005年の国会議
員選挙で選出された国会によって選任されているが、同選挙は反チャベス派諸政党が選
挙をボイコットしたため、国会はチャベス派の完全支配下にあった。
11 詳細はBrice&>, Hector[2011] Reformas electorales y desproporcionalidad en las elecciones parlamentarias de
2010, en: Revista Cuestionespoliticas, vol.27, numero 47, Venezuela.を参照のこと。
121996年まで選挙を所轄していたのは最高選挙委員会(CSE)であった。
1997年の選挙法により、名称が国
家選挙管理委員会(CNE)と変更され、1999年憲法によりそれが確定された。
11
機動研究成果報告『2012年べネズエラの大統領選と地方選挙:今後の展望』アジア経済研究所2013年
選管委員は、選挙権力を行使して、選挙プロセスに大きな影響を及ぼしている。
市民
社会は、選管委員が明らかに公平性に欠き偏重していると非難してきた。
5名の委員の
うち4名が与党(ベネズエラ統合社会主義党[Partido Socialista Unido de Venezuela]、以下
rpsuvj )と関係があり、残りの1名が反チャベス派と関係があることが繰り返し指摘
されている13。
選挙に関する市民社会からの数多い告発のうち、とくに多いのは、選挙違反に対して
選管会がほとんど処罰しないことである。
たとえば、以下のような例である以。
• 候補者が国家資源(資金、人的資源、インフラ)を使用していること。
• 国有メディアを使用していること。
• 公共事業の開業式などの国家行事に候補者が出席すること。
• 愛国のシンボルを選挙活動に使用すること。
結論として、選挙権力(選管)を国家権力の1つとして確立したことは、民主主義に
おける選挙の役割を重視したという意味において、大きな進歩であったことは確かであ
る。
しかしながら1999年以降は、選管の機能上の問題ではなく、選管委員個々人のあり
方が民主主義における選挙の役割に影を落としている%
反チャベス派の諸政党は、選管
委員は自らの政治選好を反映して公平性を欠いており、それが選挙結果に大きな影響を
及ぼしていると批判する。
2•選挙のプロセスと機能
従来、ベネズエラでは、選挙は12月の最初の日曜日に実施されるものと決まっていた先
しかしながら、2012年の選挙では、ベネズエラの民主主義の歴史が始まって以来初めて、
13 http://www.eluniversal.cam/nacioKal-y-politica/121124/sumate-an-debe-elegir-rectores-electorales-indepQiidientes を
参照のこと(2012年12月10日アクセス)。
14選管に関する詳細な分析は、2012年べネズエラ大統領選挙に関するカーター・センターの報告書を参照さ
れ たい。http://cartercenter.ocg/resources/pdfh/ncws/peace publicatiocs/election reports/venezuela-2012-
election-study-mission-final-rpt.pdf (2012年12月]。 日アクセス)
14選管の歴代委員長は2名とも現在公職に就いている。
カラスケー口元委員長(Francisco Carrasquero)は現
在最高裁判所の裁判官であり、選挙管理委員会を退任すると同時に同職に就いた。
同じく ロドリゲス元選管
委員長(Jorge Rodiiguez)は現在首都区リベルタドール市の市長である。
注目されるのは、両者とも与党
psuvと強い関係があることである。
ロドリゲスは選管委員長を辞した直後にチャベス政権の副大統領に任命
されており、その後もPSUV内で重要なポストについている。
たとえば2012年の大統領選挙ではチャベス陣
営の選挙キャンペーンのリーダーを務めていた (psuv のウェブページ
http://jorgerodriguez.psuv.org.ve/biografia/#.URABhlpZtOo. 2012 年12 月]。 日アクセス)〇
一方カラスケー口元
委員長も政治的偏りが明らかであり、裁判所の年初のセレモニーで、政府のスローガンである「チャベスは
不滅だ !」 の大合唱に参加していた (“Uh, ah, Chavez no se va”:
http://www.youtube.com/watch?v=U〇YVK4RlEUc. 2012年12 月]0 日アクセス)〇
$例外的に1998年には、国会議員選挙が11月に前倒しされ、その1カ月後に行われる大統領選挙と切り離さ
れた(2012年12月10日アクセス)。
12
機動研究成果報告『2012年べネズエラの大統領選と地方選挙:今後の展望』アジア経済研究所2013年
選管は選挙の実施を10月7日とした%これは、選管の説明では、2012年には大統領、州
知事、市長選挙に州議会議員選挙を加え、合計で596の公職が一斉に任期切れとなるため
という。
さらに言えば、市議会議員については2009年より任期が切れた状況が続いてい
る”。
そのため、選挙日程は次のように定められた。
• 2012年10月7日 大統領選挙
• 2012年12月16日 州知事選挙・州議会議員選挙
• 2013年7月14日 市長選挙・市議会議員選挙18
最後にあげられている市レベルの選挙については、市権力組織法の規定により単独で
実施されなければならないことになっている。
しかし、知事と大統領については同一選
挙で選出されることにまったく問題はない。
にもかかわらず、国家選挙管理委員会は知
事選を12月、大統領選を10月と、ずらして実施した。
反チャベス派リーダーらは、これ
は与党psuvの知事らのマイナスイメージがチャベス大統領の印象に影を落とすのを避け
るためであり、また大統領の病気が悪化することを予期したものでもあったと主張する。
3•選挙キャンペーンおよびマスメディア
選挙規定では、選挙キャンペーン期間は3カ月間であり、投票日の3日前に終了する
と定められている。
すなわち、候補者が公の選挙活動を行なうことができるのは投票日
前の水曜日までということにある。また、投票日7日前からは世論調査結果の発表は制
限される。
マスメディアの利用に関しては、以下のように規制されている。
• 候補者がテレビで選挙メッセージを流すことができるのは一日に3分間まで。
• ラジオで宣伝できるのは4分間まで。全国紙または地方紙で宣伝を掲載できるのは
半ページまで(タブロイド紙の場合は1ページ)。
• 携帯電話または固定電話への宣伝メールは週に3件まで。
看板およびポスターによる選挙活動については、法律上の規制はない。
ただし、公的
機関のある場所に設置することは禁じられている。選挙資金については、1999年憲法第
67条の規定では、公的資金(すなわち国家資金)による政党への資金援助を禁じている
ため、(自己資金であるかどうかにかかわらず)民間の資金を利用しなければならない
16 http://www.CNE.gov.ve/web/sala prensa/noticia detallada.php?id=2003 を参照のこ と (2012年 12月]。 日 アクセ
ス)。
17 httD://www.elinfbrmador.com.ve/rioticias/barquisimeto/D〇htica/2013-concejales-teodrari-cuatro-anos-periodo-
vencido/45250 を参照のこと(2012年12月10日アクセス)。
18当初2011年12月に国家選挙管理委員会が承認した選挙予定表では、市長選挙・市議会議員選挙は4月14 B
に予定されていたが、2012年12月に5月26日に延期されたのち、さらに7月14日に延期された。
http://www.cne.gov.ve/web/normativa electoral/elecciones/2013/mumcipales/indexjprincipaLphp (2013 年 3 月 7 日ノ
クセス)
13
機動研究成果報告『2012年べネズエラの大統領選と地方選挙:今後の展望』アジア経済研究所2013年
ことになっている。
また憲法は、資金の使途について制限する可能性について触れては
いるものの、現在のところ実際に選挙資金の使途が制限された選挙はないI>
4.投票プロセス
べネズエラにおいて投票は1日のみで、午前6時から午後6時までである2°。午後6時
以降は投票の順番を待つ有権者が列を成している投票会場においてのみ、最後の有権者
が投票するまで時間の延長が認められている。
投票の準備作業は数日前から開始される。
従来は投票会場として教育省管轄の学校校舎が使われてきたが、現行の選挙規定では、
投票会場は「国家選挙管理委員会が事前に指定した場所」とのみ規定するんまた選挙に
際しては、「共和国作戦」の名のもと、ボリバル国軍が投票会場に配置される。
公共の
秩序維持や選挙機材の警護など、選挙に必要な支援を行うことを目的とする。
ただし、
選挙は根源的に文民のものであるため、「共和国作戦を実行する隊員は選挙活動に干渉
することはできない」と規定されている22。
軍はまた、各投票会場で選挙を実施するのに不可欠な機材が詰められたセットの引渡
しも担当する。
軍はまた、投票機(機械およびデジタル投票用紙)および有権者の指紋
を照合する統合認証システム(SAI)の運搬を担当する。
投票会場となる学校では、投票
が日曜日に行われるためその前の木曜日から投票日後の火曜日まで休校となるが、教育
省が選管とともに必要と判断したときは、休校期間を延長することができる23。
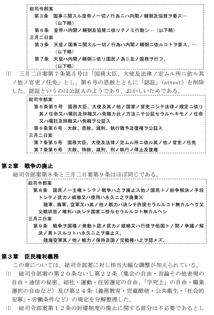
投票日当日は投票管理者による投票会場の設置をもって選挙プロセスが始まる19 20 * * 23 24〇図1
に示されるように、投票者は馬蹄型に設置された投票テーブルにそって投票手続きをふ
んでいく。
① 身分証明書を提示し、指紋照合機(統合認証システム)で指紋をスキャンし、
機械投票システムを作動させる。
② 投票所管理者が有権者に投票の仕方を説明する。
19
http://www.CNE.gob.ve/web/normativa_ electoral/elecciones/2012/presidenciales/documentos/Reglamento_ Especial_ Ca
mpana_Elecciones_Presidenciales2012.pdf を参照のこと(2012年12 月10 日アクセス)〇
20 2007年までは卒前6時から午後4時までであった。
之】国会、選挙過程組織法、2009年。
U国家選挙管理委員会、選挙過程組織法一般施行規則第293条、2012年。
23 2012年12月16日の地方選挙の際には、12月2I日まで授業が続けられその後クリスマス•年末年始休暇に
入る予定であったものの、教育省は休暇の開始を前倒しし、12月12日より1月7日までとなった。
24投票会場は選管の従属機関とみなされ、選挙人登録に登録されている市民からランダムに選ばれた者が投
票所管理者となる。この意味で、選挙への参加は国民の義務であり、義務を果たさない者は処罰される。
14
機動研究成果報告『2012年べネズエラの大統領選と地方選挙:今後の展望』アジア経済研究所2013年
③ 投票者は機械のある場所に移動し、画面の投票オプションから投票する候補者
のボタンを押し、画面上で確認後「投票する」ボタンを押して、投票(デジタ
ル)が終了する。それと同時に機械から投票結果を示した投票用紙が発行され
る。
④ 投票者は、機械から発行された投票用紙を投票箱に入れる。
⑤ 有権者登録簿に署名し、指紋を押捺する。
⑥ 二重投票防止のための消えないインクを指につけて投票が終了する。
図1 投票会場の設営
投票テーブル
代表者
投票機の使い
方を説明し、
ロックを解除
統合認証システ
ム(SAI)担当者
身分証明書を確
認し、指紋をス
キャンする
投票会場管理
者
投票者名簿を
管理する
投票会場管理者
投票者の指に投票
済みを示すインク
をつける
(出所)べネズエラ国営ニュース(Agencia Venezolana de Noticias)
http://www.vtv.gob.ve/articulos/2012/10/06/votar-es-facil-en-el-sistema-electoral-venezolano-5399.html
(2012年12月15日アクセス)
しかしながら、2012年10月7日の大統領選挙では、選管は、馬蹄型に組まれた投票プロ
セスに入る前に、情報ステーションと呼ばれるものを新たに組み入れて、係員がどの投
票テーブルで投票するのか、有権者登録簿のどのあたり(ページと行)に自分の名前が
記載されているのかを有権者に指示することにした。
以前はこの作業は投票会場に設置
される情報リストを用いて有権者自身が行っていたものである。
同ステーションの設置
により、10月7日の投票日には投票が大幅に遅れる事態が発生した。
というのも、ほと
15
機動研究成果報告『2012年べネズエラの大統領選と地方選挙:今後の展望』アジア経済研究所2013年
んどの投票会場が投票テーブルの数より少ない情報センターしか設置しなかったため、
投票の流れを詰まらせ同時に投票できる人数を少なくしてしまったため、長蛇の列がで
きた。選出される公職は1つだけ(大統領)というシンプルな選挙であったにもかかわ
らず、投票に支障をきたした25。
開票は、午後6時に投票所が締切られた後に開始される。
投票機の投票結果は機械投
票システムによって自動的に集計局26に送信される。投票機1台ごとの投票結果を取りま
とめた選挙証明書を印刷する。同証明書は投票会場の管理者および各政党の証人が署名
する。またその写しがそれぞれの政党立会人および投票テーブルに渡される。
最後に、各投票会場において監査が行われる。これは各機械が発行した投票用紙が入
っている投票箱の51%をランダムに選んで実施される。選ばれた投票箱が開けられ、投票
数を数えて、投票証明書に記載されている投票用紙の結果と照合する。この過程はすべ
て公に行われるもので、希望する国民は誰でも参加できる。
5.選挙の締切りおよび異議申し立て
全国の投票会場が締め切られ、機械による発行結果が送信されると、選管本部の集計
局ですべての投票会場の投票結果の集計が行われる。
集計結果がこれ以上変わらないこ
とが確定した時点で、選管委員全員で、最初の選挙公報として暫定結果を発表する。
その後数日の間に新たに1、2の選挙公報を発行し、集計結果が100%出るのを待って最終
選挙公報が発表される。自動投票システムが行き届いていないような遠隔地や海外の大
使館や領事館に設置された在外投票会場からの選挙証明書の到着に時間がかかるため、
最終集計には数日かかる。
市民団体、一般市民、または政治団体は、有権者登録から投票証明書発行にいたる選
挙のどの段階においても異議申し立てをすることができる。選挙およびその結果に関す
る異議申し立ての期限は、選挙の終了後5日以内である。投票のプロセスが終了し、異
議申し立てがない場合、法の規定外の目的に利用されないよう、選挙機材(投票箱、証
明書、登録簿)は破棄される27。
25実際、同ステーションがもたらした遅滞について、オブリータス選管委員(Sandra Oblitas)は午後3時、同
ステーションの通過はオプションで義務ではないと発表した。しかし、すでに投票が開始されてから9時間
が経過しており、投票締め切りまで3時間しかなかった。
26集計局は選管本部にあり、選管のエンジニアおよび各政党の証人から構成されている。
27 2003年チャベス大統領に対する不信任投票の実施を求めた署名が集められたが、チャベス派のタスコン国
会議員(Luis Tasc6n)が署名者の氏名やその他の個人情報を公表したため、その署名リストは「タスコン・
リスト」と呼ばれる。不信任投票を求める署名活動自体は憲法が定める手続きに則ったものであったにもか
かわらず、政府は署名した者を排除するためにそのリストを利用した。具体的には、署名した者を公的部門、
16
機動研究成果報告『2012年べネズエラの大統領選と地方選挙:今後の展望』アジア経済研究所2013年
最後に
1961年憲法と1999年憲法の基本的な相違は、選挙における比例代表制の原則の扱いで
ある。
1999年憲法が多数代表制へと軸足を移した結果、べネズエラの選挙の伝統であっ
た少数意見を尊重し反映させる比例代表制のメカニズムは適合しなくなった。
1999年憲
法によるこの代表制原則の変更は、多数派の意見をより重視し、多数派以外の意見をも
つセクターからの影響を受けにく くするような選挙システムの構築に向けての大きな一
歩であったといえる。
それは、制限も対抗勢力ももたないような権力を構築するのにも、
一役買っている。
ルソーの政治哲学は、近代憲法で保証された権利、とくに選挙権の基盤となってきた。
しかしながらその一方で、ルソーの「一般意思」の概念は、現在のべネズエラ社会でそ
うであるように、多数派グループが対抗勢力の影響や制限を受けずに権力を拡大してい
くための論拠にもなっている。
さらに1999年憲法で注目されるのは、1989年以降法律レベルで導入されていた、従来
の比例代表制に候補者名記名式投票を組み込んだ混合方式が、憲法レベルで規定された
ことである。
この意味で1999年憲法は、1989年から適用されている混合方式が憲法上で
確立されたとも言える。
当時は、混合方式とはいえ比例代表制原則を担保するための追
加選出議員制度があったため、比例代表制原則と候補者名記名式(多数代表制)の原則
の間の均衡が取れていた。
しかし1999年12月に新憲法が承認されると、混合方式は候補
者名記名式や多数代表制主義に傾倒して均衡を失い、比例代表制原則を縮小することな
った。
1999年憲法も政府も、選挙を通じた市民参加を奨励してきたが、選挙をあくまでも間
接的な制度として捉えてのことであり、1999年以降民主主義において選挙は主権行使の
間接的な制度と位置づけられている。
1999年憲法が制定されて以降の15年間に、国民投
票が5回実施されたが、うち1回は国民が主導したもの(大統領不信任投票)、4回は政
府主導で実施したものである。
さらに、1999年以来、選挙が13回実施されている。うち
わけは、地方選挙3回、大統領選挙3回、国会議員選挙3回(2000年は大統領選挙と国会議
員選挙の同時実施)である。
とくに政府機関である官庁や国営企業(pdvsa等)に就職させない、国営銀行の融資を受けられないように
するなどである。
17
機動研究成果報告『2012年べネズエラの大統領選と地方選挙:今後の展望』アジア経済研究所2013年
表61998年から2012年の間に実施された選挙
年 選挙の種類
1998 国会議員選挙
1998 大統領選挙
1999 国民投票
1999 制憲議会選挙
1999 憲法承認国民投票
2000 大統領選挙、国会議員選挙、地方選挙(州知事、州議会議員、市長)
2000 地方選挙(市議会議員)
2004 大統領不信任投票
2004 地方選挙(州、市)
2005 国会議員選挙
2005 地方選挙(市議会議員、区評議員)
2006 大統領選挙
2007 憲法改正国民投票
2008 地方選挙(州、市)
2009 憲法修正条項国民投票
2010 国会議員選挙
2012 大統領選挙
2012 地方選挙(州)
(出所)筆者作成。
(注)表には、2006年の3市長選挙、2007年の複数の市長に対する不信任投票、2010年に一部の地
方政府で行われた地方選挙(州・市レベル)などは含まれない。
1961年憲法に比べて1999年憲法に導入された変更でもうひとつ重要なのは、ベネズエ
ラ民主主義の基本主体として「政党」という文言が憲法から消滅したことである。
政党は、
1958年以降は政治の主役のひとつであったのが、1999年以降は政治制度からははずされ
てしまった。
おそらく1999年憲法は、20世紀末の20年間に広がった反政党•反政治意識
をくみ取り、政党について、その重要性にもかかわらず、言及しなかったのであろう。
だからといって政党を代替する別の組織を提案することもなく、1999年憲法はベネズエ
ラ社会で政治的な役割を果たす組織を特定することを単に控えたのである。
2009年の選挙法は、1999年憲法発布後最初に承認された選挙法であった。
にもかかわ
らず、1999年憲法が政党という言葉のかわりに使った「政治目的団体」という言葉を使
わず、全文を通して政党に対する規則を定めている。
つまり憲法が「政党」という言葉
をはずしたにもかかわらず、実際には政党は引き続きべネズエラの選挙の基本的主体で
あるということである。
18
機動研究成果報告『2012年べネズエラの大統領選と地方選挙:今後の展望』アジア経済研究所2013年
政党をめぐる問題は、選挙制度および民主主義制度にかかるすべての法律および法改
正に議論されてきたことである。
政党が果たすべき役割が不明確であるということは、
ほとんどすべての法律に反映されている。
べネズエラの民主主義確立期には、政治権力
をめぐる競争の主体としてのみならず民主主義を保証する存在として、政党は特別な存
在であった。
選挙の公平性を保証する制度にも、政党がそのように特別な存在として認
識されていたことが反映されている。
同様に、ベネズエラ社会において政党が法律によ
って特別な位置づけをされてきたことは、民主主義の柱である政党の発展を促すために
さまざまなインセンティブが設けられてきたことからも説明できる。
しかしながら、権
力に座る期間が長くなるにつれて、政党の役割はほころびはじめ、その結果、政党に代
わる政治代表の新たなかたちの模索が始まったのである。
1999年憲法から2009年の選挙法にいたるまでのさまざまな法律で、比例代表の原則を
縮小するようなモデルが用いられるようになった。
この方向性の変化をまとめると次の
ようになる。
人口にもとづく割当てには大きな変化はないまま大選挙区制の選挙区が新
設されたこと、追加選出議員制が廃止されたこと、国会議員の数から独立した議員3人
までの比例代表制選挙区ができたこと、候補者名記名式から比例代表制が独立したこと、
である。
多数代表制を核とするこの新しい代表モデルは、ベネズエラの民主主義では経験のな
いものである。
多数代表制は、全国で強い基盤をもつ政治組織(地方議会の場合は州で
もっとも強い基盤をもつ政治組織)への権力集中をうながす。
権力集中に関しては、以
下のニ点が重要となる。
第一に、このモデルは州や市レベルの選挙区で票を集中させ、
それによって地方レベルでの新しい政党の設立を促す。
第二に、追加選出議員制度を廃
止するなど、それら地方政党が全国政党に移行するのを困難にする。
べネズエラの選挙権力は、歴史を通してふたつの危機を経験してきたといえる。
ひとつは、政党など主権の代表者である政治アクターの危機であり、もうひとつは比例代表
制モデルそのものの危機である。
政治アクターの危機に対しては、新しい政党が多数生
まれたのに加え、市民社会、軍、企業といった多様な政治主体が台頭した。
しかしなが
ら、それらのうちべネズエラ社会に浸透して根を下ろすにいたったものはひとつもなく、
現在も1990年代初めと同じ政治的代表者の危機という状態が依然として続いている。
ふたつめの比例代表モデルの危機については、いっそう深刻である。
それは、よりよく社会を代表するためというよりもむしろ、権力維持のためであるかのような排除的な
モデルを構築しようとするもくろみがみられるためで、その結果、べネズエラ民主主義
の質や正統性がむしばまれようとしている。
19
機動研究成果報告『2012年べネズエラの大統領選と地方選挙:今後の展望』アジア経済研究所2013年
1999年以降の選挙法がこのような選挙制度を構築してきたため、反チャベス派勢力は、
有権者の支持が最近の選挙(とくに2010年の国会議員選挙)で拡大しているにもかかわ
らず、その支持率に比例した権力スペース(議席)の配分を獲得できずにいるのである。
【付記】大統領不在時の規定
•本章執筆後に、チャベス大統領の癌再発、再手術が発表されたため、大統領の不在に
関する憲法上の規定を以下に付記する。
チャベス大統領は、2011月6月に悪性腫瘍で手術を受けたと公表した。
このため、
1999年憲法が定める、大統領が健康状態を理由に公務を放棄する場合のシナリオについ
て世論が沸騰することとなった。
そして大統領が2012年12月8日に国営放送を通じて再
手術を受けるため復権しない可能性を示唆したことによって、「チャベス不在」シナリ
ォはいっそう現実味をおび、それを考慮に入れた政治的シナリオがいくつも議論されて
いる。
2012年10月7日に2013-2019年の任期で大統領に選出されたチャベスは、憲法第231条
の規定にもとづき、2013月1月10日に就任しなければならない。
同条は、「選挙で選出
された大統領候補は、憲法で定められた任期1年目の1月io日に、国会において宣誓し
て就任する。なんらかの理由により大統領が国会で就任することができない場合は、最
高裁において宣誓・就任を行う」と規定する。しかしながら、最近行われた再手術の程
度や術後経過から判断して、憲法が定める1月10日の就任宣誓式に出席することは不可
能ではないかと言われている。
また、憲法第233条には、大統領の一時的または絶対的不在が考えられるシナリオとし
て、次の記載がある。
「次の場合に“大統領の絶対的不在”と定義する。死亡、辞任、
または最高裁による罷免、最高裁判所が任命した医師団により身体的•精神的不能状態
にあると診断され、かつそれが国会により承認された場合、国会が公務放棄であると宣
言した場合、また国民の大統領不信任投票で不信任となった場合。」
選出された大統領が就任前に「絶対的な不在」の状態になった場合は、30日以内に新
たな普通・直接•秘密選挙が行われなければならない。新大統領が選出され就任するま
では国会議長が暫定大統領を務める。
憲法が規定する任期の最初の4年間に「大統領の絶対的不在」の状態になった場合は、
30日以内に新たな普通・直接•秘密選挙が行われなければならない。新大統領が選出さ
20
機動研究成果報告『2012年べネズエラの大統領選と地方選挙:今後の展望』アジア経済研究所2013年
れ就任するまでは副大統領が暫定大統領として代行する。この場合、新大統領は残りの
任期を全うする。
一方、憲法で定められた任期の最後の2年間に「大統領の絶対的不在」の状態になっ
た場合は、副大統領が暫定大統領として、残りの任期を全うする。
表7に、大統領の絶対的不在と一時的不在、およびその時期別に、憲法に記載されて
いるシナリオを示す。
表7 憲法に定められた大統領不在時のシナリオ
時期 絶対的不在 一時的不在
就任前 国会の議長が代行する。30日以内に 新たな選挙が召集されなければなら ない。 記載なし
任期の最初の4年間 副大統領が代行する。30日以内に新 たな選挙が召集されなければならな い。 復帰するまで副大統領が 代行(最大180日間)。
任期の最後の2年間 副大統領が代行し、残りの任期を全 うする。 復帰するまで副大統領が 代行(最大180日間)。
(出所)1999年憲法より筆者作成。
術後回復にむかう大統領が、憲法が定める日の就任宣誓式に不在であれば、大統領は
資格を剥奪されることになる。
しかし、その後に回復したとしたらどうだろうか。表7
が示すように、憲法には、定められた日の就任宣誓式に出席できない場合の大統領のー
時的不在に関する記載がない。
また、絶対的不在の宣言がどのように行われるかも重要である。
大統領の絶対的不在
を宣言できる主体やメカニズムはいくつかある。
まず、大統領みずからが辞任できる。
最高裁判断によっても罷免できる。国会も公務放棄を宣言でき、国民の意思で不信任投
票により罷免することも可能だ。
以上のように、可能性はいくつもあるが、絶対的な不
在宣言を行うには複数の権力の意思が必要となる。
司法権については、基本的に憲法法
廷および最高裁大法廷(司法権最大の権限を持つ法廷)があげられる。
最高裁大法廷は
最高裁を構成する6つの法廷の裁判官によって構成される28。その大半が2000年選出の国
28 6部とは、憲法法廷、民事法廷、刑事法廷、政治行政法廷、社会法廷および選挙法廷。
21
機動研究成果報告『2012年べネズエラの大統領選と地方選挙:今後の展望』アジア経済研究所2013年
会によって任命された裁判官であり、残りは2005年選出の国会によって任命された裁判
官である之[その結果、最高裁は大統領寄りであるとしばしば指摘されている3°。
国会も大統領の公務放棄を宣言することで、絶対的不在を宣言できる。
そのためには
3分の2の賛成が必要である(全議員165名のうち109名)。
しかしながら、反チャベス
派議員は全議員165人のうち67人だけであり、一方、チャベス派の98議員は大統領に忠
実である。
最後に、身体的・精神的に職務を果たすことができないと診断を下す医師団の形成に
は最高裁による任命と国会による承認が必要とされているが、現在のところ、国会に医
師団を任命するよう誰が申し出るのかが明確ではない。
任期の4年目に入る前(つまり2017年1月より前)に大統領の絶対的不在が宣言され
た場合、その日から30日以内に国家選挙管理委員会は新たな選挙を実施しなければなら
ない。
しかしながら、国家選挙管理委員会は、90日以内に選挙を組織することはできな
いと明言している。
大統領が2013年1月10日の就任宣誓式に出席できない場合、あるいはさまざまな国家
権力により「絶対的な不在」と解釈された場合、2013年に新たな選挙が実施される公算
が大きい。
29 2005年の国会議員選挙は反チャベス派がボイコットしたため、2007年に少数派(社会民主党
[PODEMOS])の一部がチャベス派連立与党から離反するまでは、国会はチャベス派の完全な支配下にあった
30 2006年1月、司法年の開始にあたり、大法廷はチャベス大統領の選挙活動のスローガンruh, ah, Chavez
no se vaj (チャベスは不滅だ)を合唱した。(http://www.youtube.com/watch?v=TqhGverE-98 (2012 年12 月
15日アクセス)を参照。裁判官およびその任命日については、
http://www.tsj.gov.ve/eltribunal/magistradoshistorico.shtml (2012年 12 月]5 日 アクセス)を参照。
22














































































































