令和7年度版 理数探究基礎の手引き(教員版) 東京都立日比谷高等学校





















目 次
Ⅰ 教科「理数」の目指すところ
1.探究活動とは ・・・・・・・・・・・・・・・・・・・・・・・・・・・・・・ 1
2.教科「理数」科目「理数探究基礎」の学習指導要領と本校での位置づけ ・・・・ 2
3.SSH第Ⅲ期指定「SSH課題研究Ⅰ」との比較 ・・・・・・・・・・・・・ 4
4.理数探究基礎によって身につける力(ルーブリックに基づく) ・・・・・・・・ 4
5. 研究の進め方について・・・・・・・・・・・・・・・・・・・・・・・・・・・ 5
6. 研究開発Ⅰにおける成果と課題 (令和6年度 研究開発実施報告書より) ・・・・ 5
Ⅱ 日比谷高校の「理数探究基礎」のカリキュラム・シラバス ・・・・・・・・・ 7
Ⅲ 分科会の運営・ファシリテートをするにあたってのお願い ・・・・・・・・・ 8
Ⅳ アンケート調査に関する注意事項 ・・・・・・・・・・・・・・・・・・・・ 10
Ⅴ 探究活動の進め方 資料編
1.研究の流れ・・・・・・・・・・・・・・・・・・・・・・・・・・・・・・・・ 11
2.テーマの設定・・・・・・・・・・・・・・・・・・・・・・・・・・・・・・・ 13
3.情報収集・・・・・・・・・・・・・・・・・・・・・・・・・・・・・・・・・ 18
4.検証・・・・・・・・・・・・・・・・・・・・・・・・・・・・・・・・・・・ 21
5.研究をまとめる(ポスター・論文) ・・・・・・・・・・・・・・・・・・・・・・ 23
6.論文(ポスター)の構成・・・・・・・・・・・・・・・・・・・・・・・・・・ ・ 23
7.結果のまとめ方・・・・・・・・・・・・・・・・・・・・・・・・・・・・・・ 25
8.考察の書き方・・・・・・・・・・・・・・・・・・・・・・・・・・・・・・・ 28
9.文献の書き方・・・・・・・・・・・・・・・・・・・・・・・・・・・・・・・ 29
10.良い文章を書くには ・・・・・・・・・・・・・・・・・・・・・・・・・・ ・ 30
11.英文での要旨の書き方・・・・・・・・・・・・・・・・・・・・・・・・・・ 33
Ⅵ 各種様式集 ・・・・・・・・・・・・・・・・・・・・・・・・・・・・・・・ 34
Ⅶ 評価 ・・・・・・・・・・・・・・・・・・・・・・・・・・・・・・・・・・ 38
2
Ⅰ.教科「理数」の目指すところ
1 探究活動とは
文部科学省によると,「研究」とは「先人たちが行った諸業績をふまえたうえで,観察や実験などに
よる事実,データを素材としつつ,自分自身の省察,発想・アイデアなどにもとづく新たな知見を創造
し,知の体系を構築していく行為」と定義されています。
近年,多くの高等学校において、課題研究や探究活動が大きく取り上げられるようになっています。
その先駆けである教科横断的な学びが「総合的な探究の時間」の創設です。平成30年告示、令和4年度
から年次進行で施行された学習指導要領では、さらに教科「理数」を創設し、探究活動のさらなる充実
が求められています。
この「探究活動」が叫ばれるようになった背景には、学力の3要素である「知識・技能」「思考力・
判断力・表現力等」「主体的に学習に取り組む態度」をバランスよく身につけたうえで、その知識・技
能を活用して、新たな価値を生み出す人材が社会に求められていることがあります。創造的・論理的思
考力・物事の真理や意味を追求する探究力、さらには情報処理能力などを育成することが、これからの
教師に必要な教育力となっています。
AIの発達により、過去の膨大な情報を整理して、文章や理論を組み立てることが容易になっています。
しかし、これまでつながりが薄いとみられていたところから、新しいつながりを見出して論を組み立て
ることや、現状で当然のことと理解されているものに疑いを持ち、再検証をして新たな解釈を得ること
など、『創造すること』は、今でも AI より人間の方が優れているといわれています。そのような「新
たに生み出す創造性」や「過去の理解にとらわれない真理の追究」など、わからないことに果敢に取り
組もうとする探究力や、なかなか答えの出ないことに諦めずに取り組もうとする忍耐力、そして、物事
を客観的に捉えて、根拠に基づいて説明するともに、他者の意見を取り入れ、さらに研究を精査できる
コミュニケーション能力など、答えのない課題に対して向き合う人間を育てる教育手法が「探究活動」
であり、まさに人間でしかできない学びであるといえます。
日比谷高校は、生徒の高い進学志望を叶えるための日常の授業に全力を注ぎながらも、SSH指定校と
して、これら「探究活動」の指導の充実に力を注いできた学校である。これらを相関させながら、生徒
の高い進学希望を叶え、さらに高みを目指す真のリーダーの育成のために、SSHの第Ⅳ期指定を受け、
その研究主題として 「次世代の国際社会を牽引する高度なデータサイエンス能力を有する人材の育成
‐全生徒、全教員で取組む『日比谷 HIBLID※1化構想』の実現に向けて‐」と掲げて、研究開発課題(Ⅰ
~Ⅴ)に挑んでいる学校です。
探究学習(IBL : Inquiry Based Learning)は決して自然科学に特化したものではないです。社会科学、
人文科学、健康科学、芸術など、あらゆる学問に精通しています。さらには、部活動や生徒会・委員会
活動など、人生や社会をより豊かにするような諸活動にも通ずるものです。これらを客観的に分析でき
るデータサイエンス能力を身につけることで、本校の生徒が将来、どのような職に就いたとしても、客
観性を持った、社会に必要とされる仕事をすることができる人材に育てたいと考えています。これが、
本校が探究学習に取り組む意義です。そのため、本校では、SSHクラスを設定し特定の生徒のみを対象
にした活動を展開するのではなく、全生徒を対象に、全教員で取組むことを前提としています。
生徒も、そして教師も一緒になって、受け身ではなく、積極的な姿勢で、かつ、わからないことに対
して真摯に向き合おうとする謙虚さの上にたち、学問や真理の追究を実践しています。ただし、教師は、
人生を先に生きる経験者として教えるのではなく、探究活動の不十分なところを素人なりに指摘し、伴
走※2することが求められています。並走者でも、ゴールで待ち続けるだけの評価者でも、はたまた、外
から眺めるだけの観戦者や傍観者でもありません。「未知のもの」という共通の課題に対して、生徒と
教師の相互のはたらきが作用する教育活動こそが本校の「探究活動」です。
※1 Hibiya Inquiry Based Learning Integration Doctrine(日比谷の探究学習に基づく統合学習基本方針)
※2 伴走者とはブラインドマラソンにおいて、視覚障害のある選手が安心して全力を出せるように、選手の目の代わりとなって周囲
の状況や方向を伝えたり、ペース配分やタイム管理したりする者。教育ではコーチングに近い。教師には「生徒と信頼関係を築
こうとする」「生徒の可能性を信じる」「生徒の最大の支援者であろうとする」といったマインドセットと、今やるべきことを
未来の理想の状態から逆算する「バックキャスティング思考」が求められる。
1
2 教科「理数」科目「理数探究基礎」の学習指導要領と本校での位置づけ
理数探究基礎は、学習指導要領の教科「理数」の中に設定された科目「理数探究基礎」にあたるもの
です。
本校ではSSH第Ⅳ期の指定を受け、改定学習指導要領(平成30年告示・令和4年度から年次進行
実施)の本格実施年度である令和4年度に向けた研究開発を行ってきた。第Ⅲ期では「SSH課題研究
Ⅰ」「理数探究Ⅰ」「SSH課題研究Ⅱ」「理数探究Ⅱ」を学校科目として設定し、5年間にわたり研
究を進めた。下表に対応を示す(表)。
表 SSHに関わる学校設定科目
第Ⅲ期指定 (令和3年度まで) 第Ⅳ期指定 (令和4年度から) 履修形態
1学年 SSH課題研究Ⅰ(1) 理数探究基礎(1) 必履修科目
2学年 理数探究Ⅰ(2) SSH課題研究Ⅱ(1) 理数探究(2) 自由選択科目
3学年 理数探究Ⅱ(1) 理数探究発展(1) 自由選択科目
第Ⅳ期では、学習指導要領の示す教科「理数」の実施となるため、その学びは正式に「教科」として
の特性をもち、第Ⅲ期指定における研究開発を土台としたカリキュラム開発が求められ、今年度はこの
4年目となります。
学習指導要領(平成30年告示・令和4年度から年次進行実施)では、教科「理数」における目標を次
のように掲げています。
様々な事象に関わり、数学的な見方・考え方や理科の見方・考え方を組み合わせるなどして働
かせ、探究の過程を通して、課題を解決するために必要な資質・能力を次のとおり育成すること
を目指す。
(1)対象とする事象について探究するために必要な知識及び技能を身に付けるようにする。
(2)多角的、複合的に事象を捉え、数学や理科などに関する課題を設定して探究し、課題を解
決する力を養うとともに創造的な力を高める。
(3)様々な事象や課題に向き合い、粘り強く考え行動し、課題の解決や新たな価値の創造に
向けて積極的に挑戦しようとする態度、探究の過程を振り返って評価・改善しようとする
態度及び倫理的な態度を養う。
図 [理数編]高等学校学習指導要領(平成30年告示)解説における理数科の目標
本校では、SSH校に指定されて以来、多くのSSH校が設定するような「理数科」の設置や「特別
なカリキュラム編成」は実施せず、「普通科」1学年での「全員必履修」を掲げています。グローバル
リーダーの育成を目標に掲げる本校においては、SSHの探究を全員の学びの基本とし、「知識・技能」
を発展させ、「思考力・判断力・表現力」「主体的に学習に取り組む態度」を涵養しています。「理数」
という教科を「探究活動」というサイクルの中で学ばせることで、主体的に学習に取り組む態度を日常
的に養い、生涯を通した学びの実現へつなげることを目指しています。以下に、学習指導要領が示す
「見通し」と「振り返り」のサイクルを示します (図)。
教科「理数」のなかでも、「理数探究基礎」は探究の「過程全体を自ら遂行するための進め方等に
関する基本的な知識及び技能を身に付け、新たな価値の創造に向けて挑戦する意義を理解し、主体的
に探究に取り組む態度等を育成する科目です。
2
図 [理数編]高等学校学習指導要領(平成30年告示)解説における探究的科目の学習過程
本校における「理数探究基礎」は、学習指導要領の内容と本校の教育目標である「個人の尊厳を重ん
じ、真理と平和を希求する人間を育成し、普遍的にしてしかも個性豊かな文化の創造をめざすこと」を
融合し具現化するための取組としています。以下、[理数編]学習指導要領(平成30年告示)解説における
「理数探究基礎」の目標から引用します。
様々な事象に関わり,数学的な見方・考え方や理科の見方・考え方を組み合わせるなどして働か
せ,探究の過程を通して,課題を解決するために必要な基本的な資質・能力を次のとおり育成する
ことを目指す。
(1)探究するために必要な基本的な知識及び技能を身に付けるようにする。(知識・技能)
(2)多角的,複合的に事象を捉え,課題を解決するための基本的な力を養う。(思考・判断・表現)
(3)様々な事象や課題に知的好奇心をもって向き合い,粘り強く考え行動し,課題の解決に向け
て挑戦しようとする態度を養う。(学びに向かう力・人間性)
※「様々な事象に関わること」は、生徒が主体的に問題を見いだすために不可欠であり、学習意欲を喚起
する点からも大切です。よって探究の対象は狭義の「理数」教育の枠内にこだわらず、生徒の知的好奇
心に委ねています。将来社会の有為な形成者となり、国際協調の心構えを持ったリーダーとして活躍す
る人材を育成するという観点においても、科学技術の背景にある人間の社会や、先にある環境への視点
を持たせることに主眼を置いて指導してきています。本校における「理数探究基礎」は「自然科学」に
重きは置くものの社会科学や人文科学という境界線を横断してリベラルアーツ的に芸術やスポーツ、生
活に関するものなどあらゆるものを対象としています。
※「数学的な見方・考え方や理科の見方・考え方を組み合わせるなどして働かせ」という部分については、
事象を数量や図形及びそれらの関係などに着目して捉え、論理的、統合的・発展的、体系的に考えるこ
とや、自然の事物・現象を質的・量的な関係や時間的・空間的な関係などの科学的な視点で捉え、比較
したり、関係付けたりするなどの科学的に探究する方法を用いて考えることを組み合わせるなどして働
かせることを示しています。
3
3 SSH第Ⅲ期指定「SSH課題研究Ⅰ」との比較
SSH第Ⅳ期指定における「理数探究基礎」の実施は、第Ⅲ期指定の「SSH課題研究Ⅰ」がベー
スとなっています。第Ⅲ期指定「SSH課題研究Ⅰ」と第Ⅳ期指定である「理数探究基礎」について
比較すると、以下の表のようになります)。
表 1学年実施内容の第Ⅲ期・第Ⅳ期の比較
項目 第Ⅲ期 第Ⅳ期
科目名 「SSH課題研究Ⅰ」 理数探究基礎
科目の裏付け 独自設定科目 学習指導要領(平成30年告示)に基づく
テキスト 自校作成「研究の手引き」 数研出版「理数探究基礎」
履修学年・形態 1学年 全員 必履修科目
単位数 1単位 (時間割外8時間目・9時間目を基本とする)
指導体制 理科・数学科・情報科教員 本校教職員全員
受持生徒数 教員1人につき3名~50名程度 教員1人につき6~7名
全体指導 講演会形式 (すべて独自設定による) 講演会形式 (独自設定と外部協力団体との連携の混合)
生徒研究指導 Teamsベースによる オンラインコミュニケーション 分科会形式による対面指導 (一部Teamsによる指導も実施)
最終提出様式 A4版5~7枚の論文形式 A4版 縦1枚のポスター形式
生徒発表 論文の検討 ポスター発表 (グループ内選抜→クラス代表)
評価 ルーブリックによる担当者評価 (理科・数学科・情報科) ルーブリックを用いた 理数科教員を中心とするチーム合議制
4 理数探究基礎によって身につける力(ルーブリックに基づく)
知識・技能
[1] 課題発見能力・テーマ設定能力 [2] 調査・実験などの実施力 [3] データ処理・分析力
思考・判断・表現
[4] 考察力・判断力 [5] 表現力 [6] コミュニケーション力
態度
[7] 探究活動にあらわれる学びに向かう力(主体性・積極性)
4
5. 研究の進め方について
研究のための備品や施設は、生徒全員に貸出すことはほぼできないため、公平性を期すために、各自
が家庭等において進められる研究内容となるようテーマの設定について助言をお願いしています。これ
は、身近な疑問から工夫をして、探究のサイクルを回す経験をさせたいという指導
方針からであり、専門的な器具等を用いて、深い研究をしたい場合には、2年次以
降の「理数探究」や「理数探究発展」において人数を限定して実行させるよう、助
言をお願いします。
また、所謂文系と呼ばれる分野の研究であっても、数量的な処理による説明を必
須としています。アンケート調査が多くなったが、少なくとも、カイ二乗検定や t
検定程度の統計分析が必要となります。統計学は数学Bで扱われるものであるし、
情報科では情報Ⅰにおいて、年度後半で扱われるものであるため、数学科や情報科
の協力を得ています。ただ、授業で扱う時期が理数探究基礎のカリキュラムと必ず
しも一致していないため、本校では理数探究基礎の教科書を利用して、統計を自分で学 図 教科書
んでいけるようにし、数学科や情報科がフォローアップする形で進めています。
6. 研究開発Ⅰにおける成果と課題 (令和6年度 研究開発実施報告書より)
「理数探究基礎」は通常の授業の時間割外である8限・9限に設置し、他の業務との重なりを防ぎ、
生徒の探究活動に対して十分な指導が行き届くようにしている。研究のすすめ方や発表の方法などを学
ぶ【A全体会や講演会等】と、生徒一人ひとりが分野を問わず、興味関心を持つ研究テーマを数量的な
根拠を示して探究する【B分科会】に分け、年間シラバスに基づいて実施した。「理数探究基礎」では、
全教員が分科会のファシリテーターを担うが、公立学校は異動もあり教員の指導経験の蓄積が難しい。
そこで、第Ⅲ期指定の研究開発課題「課題研究Ⅰ」で作成した「研究の手引き」をベースにし「理数探
究基礎の手引き(教員版)」を作成し、全教員に年度当初に配布することで、見通しをもった探究活動へ
の指導ができるようにした。分科会は3つ程度の分科会を1セットとして教員のチームを作り、この1
セットが同じ教室内で分科会を運営する仕組みにした。これにより、指導経験の長い教員と短い教員と
が、相互の分科会のファシリテーション手法を見合い、指導方法を共有できるようにした。このセット
には必ず理科・数学科・情報科が1名入り、他の教科の教員の探究活動をフォローアップした。「理数
探究基礎」の全体ガイダンスは、東京学芸大学先端教育人材育成推進機構と東京大学先端科学技術研究
センターと連携し、全ての教員が参加して探究活動の意義について生徒と一緒に学べるような環境づく
りをしたり、成果発表会のポスター集や口頭発表要旨集などを全教員に配布したり、オンライン配信や
録画対応をしたりすることで、学校全体で指導方法の共通理解を図れるようにした。探究活動に対する
難しさを感じながらも、その経験が一般教科の学びに生かされているといった肯定的な意見がみられた。
「理数探究」「理数探究発展」では、理科・数学科・情報科による教科横断的な指導体制を構築し、
希望者には3年間一貫の充実した探究型学習が受けられるようにしている。「理数探究」では理科・数
学科・情報科の教員が生徒を受け持ち、探究活動を指導した。「理数探究基礎」で扱うような探究のサ
イクルを一通り理解するといった簡単な研究ではなく、一人ひとりが理学、工学、医学、統計学などの
視点に立った研究に取り組んだ。「理数探究発展」では「理数探究」で探究することの楽しさを見出し
た生徒が、自身の研究をさらに深めて、日本学生科学賞やJSEC等に応募して、自身の研究を高い次元
でまとめ上げた。いずれの科目においても口頭発表やポスター発表の機会を多く設け、要旨集やポス
ター集などを作成し、探究活動を内外に発信する機会をつくったことで、校内での探究活動に対する相
互理解が深まり、縦のつながりによる研究の共有ができた。例えば、「理数探究基礎」の第1回ガイダ
ンスではパネラーとして「理数探究基礎」での学びについて、第2回、3回のガイダンスでは「理数探
5
究基礎」で取り組んだ自分の研究について、優秀な研究として表彰された2学年の生徒が1学年の生徒
に向けて発信・発表している。また、第4回ガイダンスでは3学年の「理数探究発展」の2名の生徒が
研究発表を行っている。探究活動を体験した生徒による発表を通して、本校における探究活動の目的や
様子、成果が共有・継承されるように工夫した。
教科「理数」における全員必履修科目「理数探究基礎」を1学年に履修させ、その上位科目である自
由選択科目の「理数探究」、さらに上位科目である「理数探究発展」を学校設定科目として設定し、3
年間で一貫した探究学習カリキュラムを開発した。「日比谷 HIBLID」構想に基づき、探究活動がすべ
ての学びの礎になるという考えの下、「理数探究基礎」での学びが、広範囲によい影響を及ぼすことで
学びの深さを構築している。さらに、上級生が下級生に探究活動の意義や手法を教え、下級生が上級生
から学ぶという、卒業生まで枠を広げた、学年を越えた探究活動を構築することで、探究活動の起点と
しての役割を果たしている。カリキュラム開発には理科、数学科、情報科を中心に全教員が関わること
で、本校に関わるすべての人がSSHの趣旨を理解し、恩恵を受けられるようにしており、探究活動の
枠を超えた高度な学びにつなげられるようにしている。カリキュラム・マネジメントの役割は研究開発
部門Ⅰが担い、週1回の部門会議を開き、探究教科の安定的運営とカリキュラムの改善に努めている。
全校体制での事業推進に対して、徐々に教員の意識が深まり、全校体制での事業が軌道に乗り始めてい
る。シラバスの中で無理が生じていた部分の解消を図り、作業日の設定や、無理のない8限9限の設定
や、Teams の活用などをした。
しかし、生徒が「探究活動」に対する困難さを払拭できたかというと、不十分なところはある。本校
は都立高校で最も歴史のある学校であり、東京大学をはじめとした国内の最難関大学や国公立大学の医
学部医学科を志望する生徒が非常に多く、また、海外大学への進学を志望する生徒もいる。これらの高
い進学意識に対する実現と、探究活動という将来にわたり必要な忍耐力の育成とを同時で育てていかな
ければならない使命を担っている。これは、労力をかけずにできるだけ最短距離で力をつけることと、
できるだけ回り道を経験させて、答えのない課題にチャレンジさせていくという正反対のカリキュラム
の両立という、極めて難しい課題に取り組んでいるといえる。この正反対のことを、相互の関係性をつ
くらずに両立させるのではなく、相互に絡めていくことが、本校、そして、我が国の未来の教育の根幹
をなすのではないかと考えている。探究活動における生徒の負担感をできるだけ減らしながら、生徒自
身に探究活動の面白さについて気づかせ、生徒と教師が一緒になって「探究のサイクル」を回すことが、
結果的に大学受験の勉強のような最短距離で学ぶような学びにも活きるという認識を築くことが課題で
ある。東京都教育委員会指定の進学指導重点校という社会的な使命を果たすためにも、国内トップクラ
スの授業展開や教育活動が求められ、かつ必然的に進路指導や教科指導に関わる仕事量は非常に多く
なっている現状がある。普段の授業での学びと探究活動における学びの力が相互に絡み合うという仮説
に対して、ある一定の効果を得ることが、我が国の教育における考え方の根幹を変える力になると確信
している。
6
Ⅱ.日比谷高校の「理数探究基礎」のカリキュラム・シラバス
黄色はガイダンス・全体会等 赤色は分科会・生徒作業日等
表 理数探究基礎のシラバス
※表中のGはガイダンスを示す。☆は星陵会館での実施を示す。また、★で主な提出課題を示す。
月/日 時 程 概 要 内 容
4/15火 8・9限☆ 探究活動G 探究の概要・前年度研究内容優秀生徒と研究者とのパ ネルディスカッション ①.研究を知る 3回のガイダンスを通して、 探究のサイクルの回し方を学 び、1年間の理数探究基礎の授 業の中で、どのような学びを進 めていくのかを学びます。
4/30水 8・9限☆ 理系分野G 理系分野の探究活動の紹介(大学院生・前年度優秀研 究生徒・本校教員)
5/14水 8・9限☆ 文系分野G 文系分野の探究活動の紹介(大学院生・前年度優秀研 究生徒・本校教員) ★ガイダンスⅠ~Ⅲまとめ提出
6/10火 8・9限 分科会① ★「研究計画書」提出 指導担当の教員との顔合わせとテーマの検討 ②.研究を組み立ててやってみ る 実際に研究作業を進める中心 となる期間は、夏休みになるの で、この時期に研究テーマをブ ラッシュアップする必要があり ます。研究テーマの提出・分科 会での再検討を通して、これを 進めていきます。
7/9水 5~7限☆ 特別講演会 本校教員によって研究者を招聘し、講演会を実施す る。最先端の研究に触れる。
7/15火 8・9限 分科会② テーマ設定と研究計画書(素案)の検討・先行研究等の 調査状況の確認
7/16水 6・7限 作業日(1) 研究計画書(完成版)の提出と特別講演会のまとめの提 出等 ★「特別講演会のまとめ」の提出
9/24水 6・7限 分科会③(拡大) ★「中間報告書」の提出 これまでの研究の成果をまとめ、中間の報告をする。 ③.見直して深くする 夏休みの研究成果を報告し、ま とめるために必要なことを確認 します。
10/21火 8・9限 分科会④ ポスター発表に向けて、再度検討すべきデータについ て報告し、検討する。
10/29水 8・9限☆ ポスターG ポスター発表に向けたガイダンスの実施(大学院生・ 本校理数探究発展履修生徒) ④.研究をまとめてさらに深く する ここまでの研究成果をポス ターの形にまとめます。この過 程で、追加すべき事項を洗い出 して、研究を深くしていきま す。
11/19水 8・9限 分科会⑤ ポスター作製に向けて、データの検証が進んでいるか の確認をする。
12/17水 7限 作業日(2) ポスター報告に向けて情報を整理し、ポスター(素案) を提出する。★「ポスター」の提出
12/24水 8・9限 分科会⑥ ポスター(素案)を使って報告をする。グループで議論 し、1月までの作業を確認する。
2/3火 8・9限 分科会⑦(拡大) 研究についてポスターで口頭発表をする。拡大分科会 内での研究優秀生徒(クラス代表候補者)を選出する。 ⑤.発表して次につなげる まとめたポスターを使って、 分科会単位・学年単位でのポス ター発表をします。また、代表 生徒は口頭発表も実施します。 1年間の理数探究基礎の学びを 振り返り、まとめて、次につな げます。
3/11水 1~5限 ポスター セッション 全員でポスターセッションを実施し、お互いの研究を みる。ポスター賞を選出する。
3/12木 1~3限 クラス代表 選出会 グループ内優秀研究者がクラスで口頭発表をし、クラ ス代表を選ぶ。
3/24火 1~5限☆ 全体発表会 各クラスから選出された研究優秀生徒の口頭発表と研 究者とのパネルディスカッション
*ガイダンス要綱や、分科会運営の詳細については、各回が近くなりましたらグローバル事業部担当よりお知らせします。
7
本校では、理数探究基礎は時間割のコマ外で設定されており、全教職員が担当する授業になっていま
す。したがって、教員はすべての授業に出席をお願いすることになりますが、時間の設定上、2年生や
3年生の対応もあるため、授業や学校行事等の対応をする場合もあります。
講演会・ガイダンス・全体会は、探究活動についての理解を深め、理数探究基礎のすすめ方を生徒と
共有して、分科会等でのファシリテーターの役目ができるようにすることが目的です。また、全体会の
中では、ポスターセッションやクラス代表選出のための口頭発表、さらには、クラス代表による全体発
表会などがあるため、教員は、評価者として会に参加をお願いします。
分科会には、通常の分科会(教員1名につき、6~8名程度の受け持ち)と拡大の分科会(2つの分科会を
統合した分科会)があります。この分科会は、機械的な分割にし、指導する教員と受け持つ生徒との間の
フィッティング(教員の専門性等と研究内容とのマッチング)は実施していません。生徒は自由な研究
テーマを設定し、教師はその研究テーマの研究法に対して、専門的な知見だけではなく、研究のプロセ
スが適切であるかを、分科会内の生徒とディスカッションしながらファシリテーションをすることで、
探究的な学びのサイクルを一通り回して、探究的な学びの手法を獲得することを目標としています。通
常の分科会では、教員は、分科会の運営をファシリテーターとして実施をお願いします。拡大の分科会
は、主に中間報告会と成果報告会となります。この分科会は、通常の分科会における2分科会が合体し
て、1つの分科会を構成しています。ここでは、普段一緒に活動しない分科会の生徒同士が議論をしま
す。運営は、各分科会担当の2名の教員で一緒に運営をお願いします。
作業日は、長期休業期間(夏・冬)の前に設定しています。この時間は、生徒が自身のPCを用いて、各
作業にあたる時間です。この時間の監督は、通常時間割の担当教員が監督をお願いしています。
各分科会はTeamsでチームがあります。課題等はTeamsで提出・管理をしています。
Ⅲ.分科会の運営・ファシリテートをするにあたってのお願い
1.ガイダンス・講演会等
・ガイダンスⅠ~Ⅲ、特別講演会終了後に、生徒はまとめを実施します。
→先生方は、ご自身の分科会で優れた報告書の選出をお願いします。
詳細については、該当の時期が来ましたら、グローバル事業部担当からご連絡させていただきま
す。
2.分科会(探究活動)
•分科会①②では研究計画書、分科会④⑤では中間報告を受けた振り返り、分科会⑥ではポスター
についての検討を、ディスカッションを通して行います。先生方におかれましては、以下の点に留
意をしながらファシリテートをお願いいたします。
・分科会①から分科会②までの期間に、研究計画書が十分に練られていないと、夏季休業中に実
験や調査研究、統計処理等ができなくなります。ただ聞いて、議論して終わりではなく、先生方
が伴走者になって、一緒に「面白い」と共感し、一緒に考えて、コメントをしていただければ幸
いです。
・ぼやっとした研究テーマ・先行研究事例が多くあるようなテーマで研究に突入してしまうと、
あとから取り返しがつかなくなります。その場合、多くのケースでは、調べ学習に終始してしま
8
うケースが多くみられます。本手引きⅢ.資料編に掲載されている資料もご参考にしていただき
ながら、分科会や生徒とのチャットでのやりとり等を通して、生徒の研究テーマを絞らせる指導
をお願いいたします。先行研究を再検証するような研究だとしても、生徒の独自の切り口がある
ように指導してください。
・生徒はインターネットで安易に調べてきたことを研究したがります。事前に研究計画に生徒が
書いたテーマについてお調べいただき、分科会でコメントしてくださいますと幸いです。「これ
はもともとこのような研究があるけれども、あなたの研究はどこが違うの?」などご指摘いただく
だけで、生徒は再考しやすくなります。
・生徒の研究については、実験・アンケート調査や統計分析を実施して、中間発表会では数量的根
拠を示すことが必要になります。このことも踏まえて、数値化をどのようにするのか、十分に検討
してください。また、アンケート調査に関しては、以降記載の注意事項を確認してください。
・人文学的な研究や社会学的な研究では、アンケート調査がありますが、アンケート調査をする
場合には「統計的な処理」が必要になります。t 検定やカイ二乗検定などの検定を用いることが必
要です。統計的な検定がないと、数値の根拠が示せません。この統計的な処理については、生徒
自身で学ぶことになります。数学や情報の授業でも触れることはありまずか、実際に生徒が自ら
進んで学び、統計を使用する必要があることを、必ず伝えるようにしてください。
・専門的な実験器具が必要なものや、生体実験等に関する研究はハードルが高いです。基本的に
は、本校の実験器具等の貸出はせず、自宅で工夫してできる研究になりますので、再考させてく
ださい。2年次「理数探究」や3年次「理数探究発展」では、このような研究が可能になります
ので、履修を見据え、「理数探究基礎」では、そのうちのファーストステップでできる部分を
テーマにしよう、と促して指導していただければ幸いです。
・分科会だけでは十分ではない場合は、ぜひ分科会ごとに作成されたTeamsを有効利用して、コ
ミュニケーションをとっていただければ幸いです。
3.中間報告会 9/24(分科会③)
中間報告書(計画書)や補足書類を使って、2グループ(12~13名)の拡大分科会で報告します。資料は
PDFです。Teamsで共有する形式をとります(PPT資料やプロジェクターは使用しません)。
・グループは拡大の分科会(アルファベット A~Y)で発表となります。発表を聞く人の半分は、研
究内容を全く知りません。中間報告書(計画書)を使って、上手に説明することが求められます。
・発表時間は4分間です。4分間しっかりと発表し続けるようにご指導ください。
・発表者1人につき、2分間の質疑応答の時間を取ります。教師からは質問の時間は取っていな
いため、積極的な質疑応答を促してください。足りない分はTeams内でやり取りしてください。
・拡大分科会は会場が普段とは変更になる分科会があります。注意してください。
・資料は、分科会で検討して、さらに加筆修正した中間報告書(計画書)を使用します。
4.ポスターセッション・口頭発表 3/11・12
・3月11日(水)は2学年が修学旅行に行っています。チャイムカットをし、校内放送による誘導しな
がら実施をします。3年HR教室8クラスにポスター(A3版)を貼りだし、ポスターセッションを実施
します。(朝配布・掲示)この準備は3月10日(火) 放課後にSSH委員を中心に実施をします。
・3 月 12 日(木)は、各教室で口頭発表を行います。チャイムカットで実施をし、この口頭発表は、
2/3の分科会で選出をされた各分科会の代表者になります。この3/12のクラス口頭発表会の中でさら
にクラス代表生徒に選ばれた生徒は、3/24火に実施される全体発表会における発表者となります。
9
Ⅳ.アンケート調査に関する注意事項
探究学習の手法として、アンケートを用いる場合、次のことを守ってください
A アンケート調査をする場合は、分科会の担当教員のチェックを受けてからアンケートの申請を出
し、その後に調査をとる形となります。アンケートはアンケートを取る生徒個人の責任にならず、
許諾者(担当教員)の責任となります。人権上の配慮など、よくご確認をお願いします。
発信者は下記のようになります
番号 対象 発信者 許諾者 手段 開始
① 生徒(校内) 生徒(担当教員名明記) 担当教員 Teams等 夏季休業中から可
② 教職員(校内) 担当教員 担当教員 Teams等 夏季休業中から可
③ 保護者 担当教員 校長(起案) Classi ①か②を終了済
④ 外部 担当教員 校長(起案) 電話と郵送 ①か②を終了済
B アンケート調査は「任意」となります。「無作為抽出」によるアンケートはできません。
C 申請書類はⅣ.様式集にあります。時期が来ましたら、グローバル事業部担当から発信をします。
D 夏季休業中のアンケートは【生徒】【教職員】のみが可能です。【保護者】【外部】は【生徒】
【教職員】を夏季休業中に実施したうえで、統計処理等をした後、さらに必要であると担当教員が
判断した場合にできます。アンケートを外部にとる場合、口頭で約束をしても、いざ書類等をまと
めて正式な依頼をすると断られるといったケースが多く見受けられます。ご注意ください。
E 提出用紙には次のことを明記させるようにご指導ください。記入漏れがある場合はアンケートの
許可や起案に進めませんので、ご注意ください。
① 研究主題 ② 担当教員名
③ アンケートを取ろうとしている対象と具体的な依頼方法
例えば、校内ならば対象範囲(学年・学級・委員会・部活動等)を明確に書くこと。
校外ならば企業名や団体名、部署などの具体的な実名を、明確に書くこと。
④ 調査対象人数 ⑤ 方式 記名 or 無記名
⑥ アンケートの収集をする期間 (開始日を指定せず、期間を示してください)
⑦ アンケートを収集する方法 (質問紙・Google・Forms等具体的に明記してください)
質問紙調査の場合、基本的に学校の印刷機を用いて印刷することはできません。
⑧ 質問項目 (記述式ならば質問内容。選択式解答ならば選択肢も明記)
F ①と②のアンケートについては、実際の流れは以下のようになります。
① 7/9特別講演会時にグローバル事業部担当から流れ・注意事項に関する説明
② 締切日までにTeams上に申請書を提出 (締切日は後日担当から連絡をします。)
③ 審査をし、許可を得て、7/16の作業日で生徒に回答をしてもらえるように発信
G ③と④のアンケートについては、実際の流れは以下のようになります。
① 10月中旬にグローバル事業部担当から流れ・注意事項に関する説明
② 締切日までにTeams上に申請書を提出 (締切日は後日担当から連絡をします。)
③ 審査をし、許可を出したものについて一括起案を実施。管理職の承認後に、分科会担当教員経
由で生徒に許可が下りた旨を連絡、公印を押したアンケート書類を発信する。
10
Ⅴ.探究活動の進め方 資料編
この資料は、本校がSSH第Ⅲ期指定まで使用していた、理数探究基礎の前進である「SSH課題研究
Ⅰ」において使用していた生徒用テキストを、理数探究基礎にアレンジして再編集したものです。
1.研究の流れ
① 疑問をみつける
自分が日頃からどのような分野に関心が高いのかを考えてみよう。ま
た,自然科学・科学技術の領域で,疑問に思っていることをできるだけた
くさん書き出してみよう。そのためには,普段から,問題意識をもって物
事に接していくことが大切である。
STEP 1
② 切り口(研究分野)を考える
STEP1で自分があげた疑問は,物理・化学・生物・地学・数学・情報のいずれの学問領域か
らのアプローチが可能だろうか。複数分野からのアプローチが可能な場合,自分なりの切り口を
考える必要がある。もし,これらの学問領域からのアプローチが難しい場合,そのテーマは科学
的な研究テーマとしては成立しない可能性がある。
STEP 2
③ 知識・情報を集める
研究を始めるにあたり,その事柄に関連する知識・情報は知って
おく必要がある。基本は文献調査であるが,下調べはインターネッ
トが便利である。最初の疑問は,すでに解決済みのものであった
り,単に自分が知らなかったりするだけということも多い。そのよ
うな場合は,またSTEP1に戻って考える。
STEP 3
④ 仮説をたてる
探究活動で最も重要な部分は「仮説を立て,それを検証するための実験を繰り返す」ことであ
る。仮説とは疑問に対する答えの予想である。後の実験・調査で検証するものであり,研究手法
の決定に大きな影響を与えるものなので,慎重に検討しよう。仮説と先行研究の調査は同時に進
める必要がある。自分で考えた仮説が,すでに解決済みのものであった場合はSTEP1~3に
戻って考える。
11
STEP 4
⑤ 検証方法(研究手法)を考える
仮説を検証するために,実験・調査という手法が用いられる。過去の事例を参考にしながら,
実験の方法や,実験に必要な器具等を考える。場合によっては,検証が不可能と判断せざるを得
ないケースもある。そのような場合,仮説や研究テーマを考え直す必要性がある。
STEP 5
⑥ 実験・調査(仮説の検証)を実施する
STEP5で考えた研究手法をもとに実験・調査等を行う。ここで重要なことは,
① 研究記録をこまめにとっておく
② 結果をもとに研究の問題点を浮き彫りにし,研究の軌道修正を行う
ことである。
STEP 6
⑦ 実験結果をまとめ,考察する
STEP6で行った実験・観察・調査によって得られた結果から仮説を評価し,「この仮説が正
しくないと,この結果が出ない」「他の仮説ではこの現象を説明できない」ということで自分の
仮説を証明する。この段階で仮説が誤っていた場合は修正する。また,得られたデータを示すだ
けでなく,得られたデータから新たな疑問を導くことも大切である。
STEP 7
⑧ 他者と共有する
課題研究では,客観的なデータをもとにしつつ,自分自身の考察やアイデア
をもとに新たな知見を創造,探究する。論文を作成したり,研究発表を行っ
たりすることで,研究で得られた知見を他者と共有し,社会全体に貢献す
る。この課題研究は,多くの人がこの先,行うであろう研究活動への第一歩
でもある。
12
2.テーマの設定
課題研究を始めるにあたって,最初の大きな問題が「研究テーマをどうするか」です。探究活動で最
も重要な「自分で問題を設定する」部分です。じっくりと時間をかけて考えて取り組みましょう。単に
「○○について調べた」といった調べ学習的なものはものでなく,実験・観察等を取り入れた活動的な要
素のあるものにしてください。
(1) 興味のある分野を考える
まず,研究を始めるうえで,学問領域について知っておく必要があります。自分が興味のある学問領
域はどれでしょうか。考えてみましょう。以下に、学問分野の限定方法の概略図を示します。
学問分野の限定方法 旺文社「逆引き大学辞典」 学問概略図
13
(2) 疑問をあげる
理数分野で,自分が疑問に思う事柄を,できるだけたくさん挙げてみましょう。その疑問は,上で考
えたどの領域にあてはまるでしょうか。また,どの領域からのアプローチが可能でしょうか。そして,
その疑問に対する答えの予想をしてみましょう。これが「仮説」です。この段階は,あくまでもテーマ
設定のための準備なので,気軽に,できるだけたくさん考えてみてください。
(3) 先行研究を調べる
(2)で考えた仮説について,文献やインターネットなどで調べてみます。すると,その疑問は,すで
に解決されていたということが少なからずあることでしょう。しかし,1つの疑問が解決すると,新た
な疑問が湧いてくることがあります。このようにしてテーマにできそうなことを少しずつ絞っていくの
です。
(4) テーマを具体化する
テーマはできるだけ具体的にします。例えば,「環境問題について」では,あまりにも漠然としてお
り,ともすると調べ学習で終わってしまいます。知識の羅列とならないように,自分なりの切り口を考
えていく必要があります。「液状化現象」を題材にした場合,「液状化現象の起こりやすい場所」「液
状化現象と揺れの関係」「液状化のモデル実験」「PC シミュレーション」といったように,地質学的
プローチ,物理楽的アプローチ,情報的アプローチが考えられます。
<研究テーマとしてふさわしくないもの>
自然科学の探究活動では,高校生が科学的に検証できることが必要です。研究の世界では正解のない
テーマを取り上げることもあります。しかし,それでも科学的な検証によって一つの結論は出さねばな
りません。したがって,科学的に検証が不可能なテーマは,研究として成立しません。
例1)「愛とは何か」というテーマに
→科学的な検証の余地はなく,正解はもちろん結論もありません。
例2)「人間はどのような音を聞いたときに心地よいと感じるか」というテーマ
→「心地よい」かどうかは個人の主観によるものであり,科学的な検証は極めて難しいでしょう。このような
心理学・行動科学的なテーマを「生物」分野として提出してくるケースがありますが,人間が「心地よい」と
感じる時に脳内で分泌される物質などを実験的手法によって検証することができるのであればともかく,そう
でなければ,高校生の課題研究とするには極めて難しいでしょう。
例3)「サッカー日本代表はワールドカップでベスト4に入れるか」というテーマ
→科学の範疇に入らないものはテーマとして不適切です。
<世界共通の見解を得る>
自然科学の研究の世界では,誰が行っても同じ結果になる,いわば「世界共通の見解」を得る必要がありま
す。上記のような心理学・行動科学的なテーマを成立させるためには,できるだけ多くの人数(サンプル数)
を調べ,その結果を統計的手法によって解析するという研究であればテーマとして成立する余地があります。
その場合は,「数学」分野となります。文系と言われる研究でも、数学は研究に身近なものであり、必ずと
いってよいほど使います。数学が苦手だから文系という論理は、研究では成立しません。
(5) 仮説を設定する
仮説とは「~であるのは何故だろう
か?」という疑問に対し,「~なのは~だ
からなのではないか」「~は~ではない
か」といったかたちの,いわば「答えの予
想」です。初期段階では複数の仮説をたて
てみるのも良いでしょう。
探究活動における仮説の設定例
テーマ:「モデル実験による液状化現象の検証」
仮説:「短周期の小さな揺れは,長周期の大きな揺れよりも,
液状化現象が起こりやすいのではないか」
14
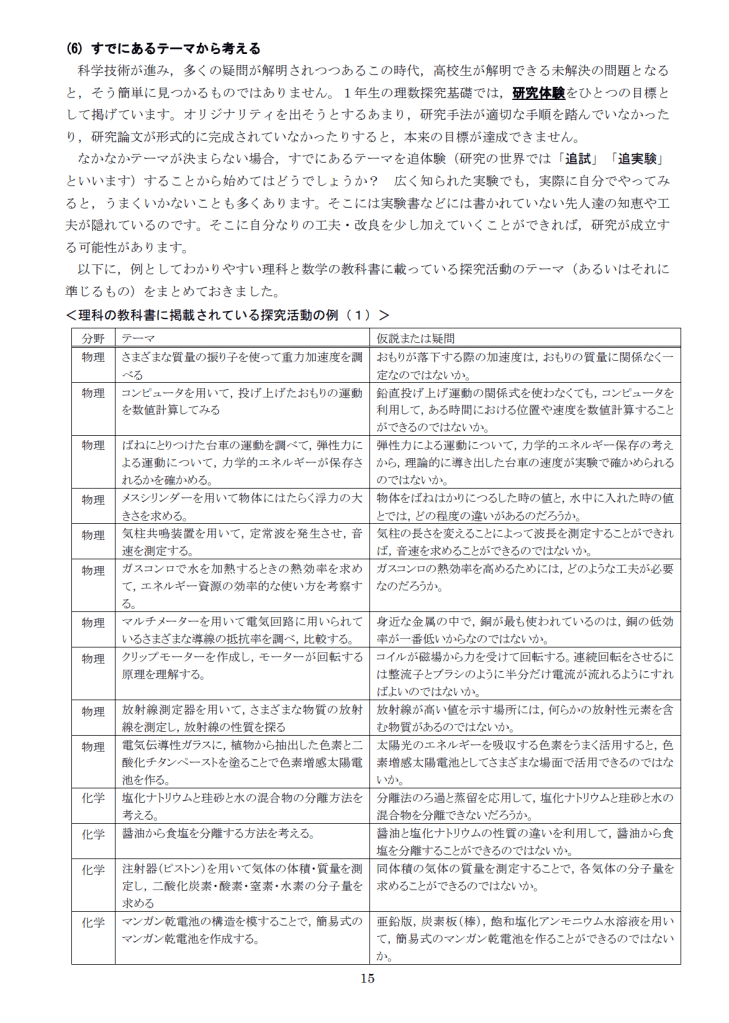
(6) すでにあるテーマから考える
科学技術が進み,多くの疑問が解明されつつあるこの時代,高校生が解明できる未解決の問題となる
と,そう簡単に見つかるものではありません。1年生の理数探究基礎では,研究体験をひとつの目標と
して掲げています。オリジナリティを出そうとするあまり,研究手法が適切な手順を踏んでいなかった
り,研究論文が形式的に完成されていなかったりすると,本来の目標が達成できません。
なかなかテーマが決まらない場合,すでにあるテーマを追体験(研究の世界では「追試」「追実験」
といいます)することから始めてはどうでしょうか? 広く知られた実験でも,実際に自分でやってみ
ると,うまくいかないことも多くあります。そこには実験書などには書かれていない先人達の知恵や工
夫が隠れているのです。そこに自分なりの工夫・改良を少し加えていくことができれば,研究が成立す
る可能性があります。
以下に,例としてわかりやすい理科と数学の教科書に載っている探究活動のテーマ(あるいはそれに
準じるもの)をまとめておきました。
<理科の教科書に掲載されている探究活動の例(1)>
分野 テーマ 仮説または疑問
物理 さまざまな質量の振り子を使って重力加速度を調 べる おもりが落下する際の加速度は,おもりの質量に関係なく一 定なのではないか。
物理 コンピュータを用いて,投げ上げたおもりの運動 を数値計算してみる 鉛直投げ上げ運動の関係式を使わなくても,コンピュータを 利用して,ある時間における位置や速度を数値計算すること ができるのではないか。
物理 ばねにとりつけた台車の運動を調べて,弾性力に よる運動について,力学的エネルギーが保存さ れるかを確かめる。 弾性力による運動について,力学的エネルギー保存の考え から,理論的に導き出した台車の速度が実験で確かめられる のではないか。
物理 メスシリンダーを用いて物体にはたらく浮力の大 きさを求める。 物体をばねはかりにつるした時の値と,水中に入れた時の値 とでは,どの程度の違いがあるのだろうか。
物理 気柱共鳴装置を用いて,定常波を発生させ,音 速を測定する。 気柱の長さを変えることによって波長を測定することができれ ば,音速を求めることができるのではないか。
物理 ガスコンロで水を加熱するときの熱効率を求め て,エネルギー資源の効率的な使い方を考察す る。 ガスコンロの熱効率を高めるためには,どのような工夫が必要 なのだろうか。
物理 マルチメーターを用いて電気回路に用いられて いるさまざまな導線の抵抗率を調べ,比較する。 身近な金属の中で,銅が最も使われているのは,銅の低効 率が一番低いからなのではないか。
物理 クリップモーターを作成し,モーターが回転する 原理を理解する。 コイルが磁場から力を受けて回転する。連続回転をさせるに は整流子とブラシのように半分だけ電流が流れるようにすれ ばよいのではないか。
物理 放射線測定器を用いて,さまざまな物質の放射 線を測定し,放射線の性質を探る 放射線が高い値を示す場所には,何らかの放射性元素を含 む物質があるのではないか。
物理 電気伝導性ガラスに,植物から抽出した色素と二 酸化チタンペーストを塗ることで色素増感太陽電 池を作る。 太陽光のエネルギーを吸収する色素をうまく活用すると,色 素増感太陽電池としてさまざまな場面で活用できるのではな いか。
化学 塩化ナトリウムと珪砂と水の混合物の分離方法を 考える。 分離法のろ過と蒸留を応用して,塩化ナトリウムと珪砂と水の 混合物を分離できないだろうか。
化学 醤油から食塩を分離する方法を考える。 醤油と塩化ナトリウムの性質の違いを利用して,醤油から食 塩を分離することができるのではないか。
化学 注射器(ピストン)を用いて気体の体積・質量を測 定し,二酸化炭素・酸素・窒素・水素の分子量を 求める 同体積の気体の質量を測定することで,各気体の分子量を 求めることができるのではないか。
化学 マンガン乾電池の構造を模することで,簡易式の マンガン乾電池を作成する。 亜鉛版,炭素板(棒),飽和塩化アンモニウム水溶液を用い て,簡易式のマンガン乾電池を作ることができるのではない か。
15
化学 さまざまなプラスチックと金属の性質を調べる。 金属とプラスチックとでは,密度や伝導性はどの程度異なる のだろうか。
化学 ナフタレン,スクロース,塩化ナトリウム,すず,石 英を,化学的性質の違いを利用して見分ける。 伝導性や水溶性,融解のしやすさなどを調べることで,見分 けることができるのではないか。
化学 クロマトグラフィーを用いて,各種水性ペンのイン クの色素を調べる。 水性ペンで描いた文字も,水に濡れることで,複数の色に分 離する。単色の水性ペンのインクは,2種類以上の色素が混 合されてできているのではないだろうか。
化学 アルミニウム,銅,ステアリン酸,エタノール,塩化 ナトリウム,硝酸カリウム,二酸化珪素などについ て,硬さ,電導性,水溶性などの性質を調べる。 物質の性質は,構成する元素の種類によって決まるのではな いか。
化学 食器洗いの排水が,洗剤の濃度の違いによっ て,どの程度違うのかを簡易水質分析パックを用 いて調べる。 食器を洗う際に洗剤を使用すると,その使用量に応じて排水 の汚れが増すことが予想される。効果的に食器を洗うことがで きる洗剤の適量は,どの程度の量なのだろうか。
化学 炭酸カルシウムと塩酸の反応を例に,化学反応 の量的関係を理解する。 炭酸カルシウムと塩酸が反応して,塩化カルシウム,水,二酸 化炭素が生成する時の物質量の比は,化学反応式の係数の 比になっているはずである。
<理科の教科書に掲載されている探究活動の例(2)>
分野 テーマ 仮説または疑問
生物 オオカナダモやイシクラゲなどを例に,共生説を 考える 真核生物の葉緑体がシアノバクテリアの共生によって生じたとす れば,葉緑体の大きさは,生物の種が異なっても変わらない のではないか。
生物 パンジーの花弁の切片を観察し,花の色と色素 の関係を調べる。 花の色と色素を持つ構造体の間には一定の関係があるので はないか。
生物 人為的に作られた青いカーネーションの花弁から 色素を抽出し,もともと青い色の花に含まれる色 素と比較する。 人為的に作られた青い花のカーネーションは,本来青い色を している花と同じ色素が作られているのではないか。
生物 塩濃度の変化が赤血球に与える影響を調べる。 血漿の塩濃度を変化させると,赤血球には何らかの影響を受 けるのではないか。
生物 踏み固められた地盤と植生の関係を調べ,環境 と植生のかかわりを考える。 人間による踏み固めの強い場所ほど,植物の高さは低く,植 被率も小さいのではないか。
生物 ゾウリムシをさまざまな濃度の溶液に浸し,収縮胞 の変化の様子を調べる。 ゾウリムシの収縮胞の収縮周期は,外液の濃度の違いに応じ て変化するのではないか。
生物 発根直後のタマネギやニンニクの切片を観察し 細胞分裂中の細胞が多く観察できる部分を探す 植物の部位によって細胞分裂が起こりやすい部分と起こりに くい部分があるのはなぜだろうか。
生物 辛みの成分がヒトの血圧や脈拍に与える影響を 調べ,交感神経のはたらきについて考察する。 ワサビに含まれる辛み成分を摂取することで,ヒトの体が活動 状態になり,脈拍が増加したり,血圧が上昇したりするのでは ないか。
生物 オオクチバスを例に,インターネットでの文献調査 から外来生物の影響を受ける種とその生態につ いて調べる。 近年,漁獲量が減少している種は,オオクチバスと産卵時期 や場所,生育場所に重なりがあるのではないか。
地学 スマートフォンのGPS機能を使って地球の大きさ を計算する。 GPSによる位置情報システムを用いれば,校庭などの狭い範 囲でも精度よく地球の大きさが求められるのではないか。
地学 地震の発生と断層活動との関係を,身近のものを モデル実験で調べる。 岩石を圧縮した方向と断層面の方向には,一定の関係があ るのではないか。
地学 地形図を用いて水系図を作成し,水系と地形との 関係を調べる。 堆積岩が一方向に傾斜した地域では,平行状の水系ができ やすく,火山の周囲の水系は放射状になっているのではない か。
地学 新聞に記載されている気象データを用いて,天 気の移り変わりのようすを調べる。 天気の移り変わりと各地の気象データ(最高気温・最低気温・ 天候)の間には一定の傾向が読み取れるのではないか。
地学 月の表面のようすを観察し,写真を使ってクレー ターの大きさと個数の関係を調べる。 高地(年代古)にはクレーターが多く,大きなものが存在し, 低地(年代新)では,その逆になっているのではないか。
地学 望遠鏡を用いて太陽黒点を観察・記録し,そこか 黒点の大きさには成長・衰退があるのではないか。また,太陽
16
ら分かることを考察する。 の自転のために常に同じ方向に移動して見えるのではない か。
地学 天体シミュレーションソフトを用いて天球上のある 範囲内での銀河の分布を調べる。 宇宙空間の中で,銀河の分布は一様ではなく,むらがあるの ではないか。
地学 メスシリンダーと水・お湯・氷を用いて海面上昇に 関するモデル実験を行う。 水に浮く氷が融けた場合,融けた氷の水が加わる場合,水が 加熱により膨張した場合を比較すると,どれが最も水面が上 昇するのだろうか。
地学 雨水の酸性度を,交通量の違う場所で調べて比 較する。 交通量の多い場所とそうでない場所とでは,雨水の酸性度に 違いが見られるのではないか。
地学 太陽の日射量を測定し,太陽エネルギーを計算 し,太陽定数との関係を調べる。 太陽定数と日射量の間には一定の関係があるのではない か。
<数学の教科書に掲載されている探究的な問題の例>
テーマ 内容
ケーニヒスベルクの橋 (図形の一筆書き問題) 17世紀ヨーロッパで,ケーニヒスベルクという町があり,この町に7つの橋がある。同じ橋を 2度以上渡らないようにして,7つの橋を全部わたることができるだろうか。
ハノイの塔 上から順に積まれている棒に通した円盤を,2つのルールを守ったうえでもう一つの棒に 移し替えることはできるだろうか。
坂道の角度を求める 三角関数を用いて,坂道の傾斜角を求める。身近な場所を選び,角度を求める方法を工 夫してみよう。また,坂道の傾斜角と地形の関係を調べても面白い。
標本調査 何らかの知りたい項目をアンケート調査し,母集団から一定の数を抽出し,その傾向を調 べる。抽出の方法を,表計算ソフトを用いて工夫する。
古代の測量技術 ピラミッドなど古代エジプトで行われていた測量結果を検証してみよう。
フィボナッチ数列と生物 ヒマワリの種子の列やマツカサの鱗片の並びには特殊な並び方がある。生物の構造に見 られるフィボナッチ数列を調べてみよう。
黄金比と二次方程式 建築物などに見られる黄金比と2次方程式との関係を調べてみよう。
河わたりの問題 川岸にいる数人の集団を特定のルールを満たしながら対岸に渡すことができるだろうか。
アキレスと亀 (ゼノンのパラドックス) 俊足のアキレスの前を歩く亀。アキレスは亀を追い抜くことができるだろうか。
コンピュータでさぐる整数問題 (ゴールドバッハ予想) 4より大きいどのような偶数も,2つの奇素数の和で表すことができるだろうか。
どうやって議席が決まるのか 選挙に関する制度や方式を調べて,数学的な仕組みについて考察してみよう。
コンピュータで学ぶ幾何学 幾何学支援ソフトを使って,さまざまな図形を描いてみよう。
塩の稜線 紙で作った升の底に穴を3つ空け,十分な量の塩を入れて放置する。塩の表面はどうなる だろうか。
音楽と数学 ピタゴラス音階と平均律における音程の周波数を調べて,比較してみよう。
数理シミュレーション 微分方程式をコンピュータを用いて解いてみよう。
地球の大きさを測る 富士山が見える範囲を数学的に求めてみよう。
※情報的な課題や理科の領域との融合的な課題が含まれています(「数学活用」の教科書より)。
17
<テーマの設定,研究の進め方について参考となる文献・Webページ>
『理科課題研究ガイドブック(第3版)』 小泉治彦 千葉大学先進科学センター
※WebにPDFファイルありhttp://www.cfs.chiba-u.jp/koudai/guidebook3_1.html
日本学生科学賞 情報SITE 受賞研究検索 http://www.jssa.net/search.php
科学技術振興機構(JST)主催のスーパーサイエンスハイスクール(SSH)生徒研究発表会要旨集
https://ssh.jst.go.jp/ssh/public/sshevent_reference.html
3.情報収集
(1) 情報はインターネットが便利ですが、気をつけなければなりません。
情報収集の段階では,インターネットが便利です。キーワードを入力するだけでさまざまな情報が得
られます。インターネットの普及によって,私たちが得ることのできる情報量は飛躍的に増加しました。
しかし,情報量が増えた分,必要な情報を選別する力も必要とされます。
検索を行うと,かなりの確率で個人のブログなどがヒットしますが,もちろんそのようなサイトは,
情報を得るきっかけにはなっても,参考文献とすることはできません。Wikipedia は便利ですが,著者
が不明であるため,これも参考文献にはできません。しかし,このようなサイトでも,その出典までさ
かのぼっていくことができ,公的機関のホームページにいきつくようなことがあれば,有益な情報とし
て利用することができます。また,最近では,研究論文もインターネットで公開されるようになってき
ました。以下に,有益な検索サイトを紹介しておきます。
・CiNii Articles
国立情報学研究所が運営しているサービスです。日本の学術論文を中心に,1800万件以上の論文を
探すことができます。「論文検索」「著者検索」などの検索項目があります。
・Google Scholar(グーグル・スカラー):http://scholar.google.co.jp/
検索エンジン「グーグル」が運営しているサービスで,学術関連の論文や記事を検索できます。
※「巨人の肩の上に立つ」:アイザック・ニュートンの言葉。
→「先人の積み重ねた発見(成果)の上に立っているからこそ,新しい発見がある」と解釈されている。
・J-GLOBAL (独):http://jglobal.jst.go.jp/
科学技術振興機構 科学技術総合リンクセンターが運営するサービスです。
・国立国会図書館サーチ:http://iss.ndl.go.jp/
国立国会図書館の資料のほか,各都道府県立図書館などの公立図書館の蔵書・各種デジタル情報 を検
索することができます。
18
(2) 検索のコツ
知りたい情報を確実に得るにはいくつかのコツがあります。Googleなどにも,キーワード検索の際,
いくつかのメニューがあります。
<キーワード検索>
知りたい情報に関
連するキーワードを
入力して検索する方
法です。Google では,
画像検索や期間を指
定しての検索,「完
全一致」か「全ての
結果(曖昧検索)」
を選択しての検索などがあります。画像検索は,画像を得たいときだけでなく,検索キーワードが別の
意味で使われることが多いような場合,一目で関係ないページを見分けることができ便利です。キー
ワードの入力には,いくつかの方法があります。
① AND検索
複数の語を入力し,それらの語が含まれるサイトが検索できます。語句の間にスペースを挿入します。
② NOT検索
語句の前に「―(マイナス)」を入力して検索すると,その語句を含むサイトを除外して検索します。
③ フレーズ検索
キーワード検索も,日本語だけでなく,英語で入力すると多くのサイトがヒットします。しかし,英
語の場合,例えば,「Acid rain in Japan(日本の酸性雨)」と入力すると,AND検索となってしま
います。これを避けるために” ”で囲み,” Acid rain in Japan”と入力し検索します。
(3) 知識は書籍から
最終的にまとめる際には,文
献にあたる必要があります。特
に,研究のための予備知識はき
ちんと書籍で学習しておく必要
があります。例えば,「酸性雨
の研究」といったテーマの場
合,やはり酸性雨が降るメカニ
ズムなどは,書籍で学習してお
くべきです。書籍は相応の学識
を持った著者が責任を持って執
筆していることが多く,かなり
の信頼性があります。ただし,
出版年代の古いものは誤った内
容が含まれることがあるので注
意する必要があります(論文も
同様です)。
19
Amazon などの通販サイトを利用したり,書店の在庫検索などを利用したりすると,必要な書籍が短
時間で手に入るようになってきました。絶版となった書籍でも,中古書店の通販サイトなどから購入で
きてとても便利です。
研究の参考となる書籍に限っていえば,本校の図書館は蔵書が豊富です。研究論文であれば,大学図
書館で閲覧することができます。大学図書館は専門書も豊富にあるので,ぜひ利用してみてください。
利用には大学ごとに決まりがあるので,確認してから出かけると良いでしょう。NDC(日本十進分類法)
による図書分類(書籍等の背表紙の番号です)と日比谷高校図書館の配置図を示します。
(4) その他
テレビやニュースなどからも有益な情報が得られることがあります。科学ドキュメンタリー番組や新
聞のサイエンス欄,科学雑誌なども,日頃から目を通しておくと良いでしょう。それ自身は参考文献と
することはできませんが,そこで得られた情報をもとに,書籍やインターネットで調べるきっかけにな
ります。このようにして,日頃からアンテナを張っておくことが重要なのです。
20
4.検証
テーマが決まり仮説が設定できたら,その仮説の検証方法を考えます。仮説は高校生が検証可能なも
のでなくてはなりません。したがって,仮説と検証方法は同時に考える必要があります。科学の分野に
おいて,最も多く用いられる検証方法は「実験」です。コンピュータを用いたシミュレーションや思考
実験なども数学・情報分野では有効な手法です。テーマによっては「調査」ということもあります。
(1) 実験計画をたてる
自分がたてた仮説を検証するために,どのような実験を行えばよいかを考えます。その実験によっ
て何を明らかにしたいのか,どのような原理・理論を用いるのか,といったことを明確にしておく必
要があります。一つの結論を導くために,いろいろと条件を変えて,最終的に,「誰がやっても同じ
になる」手法を考えるのです。
その実験が可能かどうかは,まず実験に必要な器具,試料が得られるかという問題をクリアする必
要もあります。生物分野では,実験を行う期間や季節も考慮する必要があります。
なお,原則として,研究に必要な試料,実験器具は自分で用意してください。大掛かりな実験装置
を用いるよりは,自分で簡単に調達できる試料,器具を用いて簡単に行うことができる実験の方が望
ましいのです。
(2) 予備実験と軌道修正
同じ現象についての先行研究がある場合,その実験の追試(追実験)を行うことをお勧めします。
同じ条件で実験を行い,同じ結果が得られることを確認しておきます。そのことで,実験を行う際の
技術・能力が向上します。そのうえで,自分が考えた実験を行います。その実験は,先行研究を一部
変更したものであるかもしれません。条件を変えることによって,結果がどのようになってくるかを
調べたりするのも面白いです。このような過程で,計画段階では気付かなかった様々な問題点が浮上
してきます。時には,仮説そのものが間違っていることに気付くかもしれません。そうしたら,仮説
や検証方法を設定し直すのです。探究活動では,このように,「仮説の設定」「検証」「考察・結論」
をスパイラルに繰り返しながら,そのレベルを向上させていくのです。
(3) 定性実験と定量実験
実験を行った際,得られた結果から,「どのような物質が含まれているのか」という結論を得た実験
は定性的な実験,「○○がどれだけ含まれているのか」という結論を得た実験は定量的な実験という
ことができます。誰が見ても納得できる結論を得るために,実験結果を定量化して提示するというこ
とは非常に有効な手段です。結果を数値化して示すことができれば,説得力が出てきます。このよう
に,研究テーマと検証方法はセットにして考える必要があります。検証方法がうまく考えられない場
合,研究テーマや仮説を考え直す必要に迫られることもあるかもしれません。
(4) 実験誤差
実験を行い,何らかの結果を得たとき,「どれくらいの量を調べましたか」と問われます。定量的な
実験を行うには,実験を数多く行い,誤差について考察する必要があります。また,ある程度の実験技
術が必要となる実験では,十分に予備実験を重ねてからデータを取る必要があります。実験を始める前
に,誤差の可能性とその程度についてよく考えておいてください。
21
(5) 調査
データサイエンスを軸とした調査でも,例えば,過去の気象データなどを気象庁のホームページや気
象年鑑などから入手し,そこから自分なりの仮説を立て,結論を導くといったことが考えられます。こ
のような公的機関が行った調査結果を利用する場合,その調査結果の収集方法は必ず記載する必要があ
ります。また,自分で測定した結果でないこともわかるようにしておいてください。
人間行動学や心理学に基づくようなテーマの場合,アンケート調査を行うことがあります。人間が
「どう感じたか」を調べるような調査では,一人一人が同じ結果になるものではありません。しかし,
集団として「一定の傾向」がある可能性があります。このよう場合,研究対象となる集団(母集団)全
員に対して調査を行うことは極めて難しい場合があります。多くの場合,対象となる母集団から一部を
抽出して調査を行う「サンプリング調査(標本調査)」と呼ばれる手法をとります。その際に重要な問
題が,どれだけのサンプル数があれば,「一定の傾向」ということができるのかということです。
次の
表は,母集団に対してどれだけの人数を抽出すればよいのかをまとめたものです。
<母集団に対応する許容誤差・信頼レベル> アンケート作成サイトSurveyMonkeyより
母集団 許容誤差 信頼レベル
10% 5% 1% 90% 95% 99%
100 50 80 99 74 80 88
500 81 218 476 176 218 286
1000 88 278 906 215 278 400
10000 96 370 4900 264 370 623
「許容誤差」とは,得られた結果が,母集団の実態から,どの程度ずれる可能性があるかを示すもの
です。数値が大きいほど「実態からのずれ」が大きくなる可能性があります。「信頼レベル」は,抽出
したサンプルが,どの程度の確率で許容誤差の範囲内に収まるかを示すものです。数値が大きいほど信
頼度が高いことを意味します。
例えば,日比谷高校に1000人の生徒がいたとします。5%の誤差範囲で何らかの傾向を読み取りたい
とすれば,最低278人の生徒を調査する必要があることになります。また,90%の信頼レベルの結果を
得たいとすれば,最低215人の生徒を調査する必要があるということになるのです。
(6) 記録の重要性
研究の過程は研究ノートなどに記録します。実験には再現性が必要です。誰が行っても同じ結果にな
る必要があります。したがって,用いた装置,試薬,技術などを正確に記録しておきます。また,試料
の入手方法,実験器具の調達方法なども記録しておいてください。実験の様子はデジタルカメラで記録
しておくと良いでしょう。失敗と思われる結果についてもきちんと記録を取っておくと思わぬことに役
立つことがあります。
(7) 安全面への配慮
実験・調査は,学校や家庭,図書館などで安全に行うことができることを前提に考えてください。火
薬(花火など)を扱う実験は原則として禁止です。また,食品を口にするような実験は危険ともなうこ
とがあるので十分に注意してください。前述のようにフィールドワークは原則として認めていません
が,野外での活動を全て認めていないわけではないので,まずは担当の先生に相談してみてください。
22
(8) 研究倫理
近年,研究論文に不正が見つかり,社会問題となるなど,研究者の研究倫理が問われるようなことが
起きています。文部科学省によれば,研究不正とは,データの「改ざん」,証拠の「ねつ造」,他者か
らの「盗用」などのことを指すとされています。これらは意図的に行われることもありますが,意図せ
ずに行った結果が不正とみなされてしまうこともあるので注意してください。
実験を行った際,自分の仮説通りの結果になって欲しいとの思いから,データを恣意的に読み取って
しまうことはないでしょうか。また,引用した文章を,引用文献・参考文献の記載を忘れてしまったり,
写真を掲載する際,自分の結論が正しく思われるように加工をしたりといったことも不正とみなされて
しまいます。自分の仮説と違う結果となったとしても,その結果を受け入れることも大切です。
<実験器具等の通信販売のHP> ※おすすめ実験なども紹介されています。
ナリカ・SCIBOXのページ http://www.scibox.jp
ケニス・オンラインショップ http://www.kenis.co.jp/onlineshop
5.研究をまとめる(ポスター・論文)
研究を行ったら,そこから得られた知見を論文にまとめますが、その論文の前段階として、自身の研
究を他者に発表するとともに、他者からの指摘に答えながら、ブラッシュアップをさせなければなりま
せん。理数探究基礎では、自身の研究をポスター(A4版縦方向・横書き1枚)でまとめます。論文とは理
論に基づいた自分独自の主張を論理的に書いた文章です。決して作文や感想文ではありません。小論文
とも違います。すでにどこかの文献に書かれていることをまとめただけのものではないのです。
ポスターで書かれる内容は,科学的な検証によって得られた事実に対する客観的な判断です。作文で
は,『私は~と思う(感じる)』という表現をしますが,論文では,『(事実は)~である』と書きま
す。論文が目指すのは,「疑問(仮説)に対する答え」を提示することなのです。したがって,その答
えを出すに至った経緯(証拠)を示す必要があるのです。ポスターでもこの論文の考えに準じます。
大学では,学問や学部、文系や理系などの分野に関わらず、学士・修士・博士と3つの学位があり,
論文やポスターによるセッションをする機会が多くあります。教科「理数」では,このような論文を高
校時代に一度経験しようというねらいがあるのです。
6.論文(ポスター)の構成
論文の構成には一定のルールがあります。研究機関や学会ごとに異なる部分も多く,論文として提出
する際には,その要綱に従う必要があります。 <論文の基本構成>
問題提起 結論 議論
問題の提示 答えの提示 証拠の提示
23
<理数探究基礎でのポスターの構成>
では,研究の成果をポスターとしてまとめます。まとめるためには項目があります。
項 目 内 容
表紙 タイトル 著者名 ※英文を併記する
1 要旨 Abstract 全体の要約(数行程度) ※英文で書くこと
2 序論 Introduction 研究の動機・目的 先行研究 疑問 仮説の設定
3 研究手法 Methods 検証方法(実験・観察・調査等の方法) 対象・材料・試料 実験・観察等に用いた器具等
4 結果 Results 実験・調査等によって得られた結果
5 考察 Discussion 序論で述べた疑問・仮説に対する回答
6 結論 Conclusions 研究全体のまとめ 展望 課題など
7 文献 References 引用・参考にした文献またはWebページ
(1) タイトル
内容が想像でき,興味をひくタイトルであることが大切です。研究テーマと同じ文言である必要はあ
りません。読み手がそのタイトルを見て「読んでみよう」という気を起こさせることが必要です。単に
「~について」というタイトルでは,漠然としていて,読者が関心を持ってくれないかもしれません。
サブタイトルをつけるのも一つの方法です。
(2) 要旨
最初に全体の内容を要約した数百字程度の「要旨」を書きます。読み手は,要旨に目を通して,本文
を読むかどうかを決めます。「~というテーマを設定し,~という実験を行い,~という結果・結論を
得た」というように,簡潔にまとめましょう。要旨はポスター提出後に提出をします。
(3) 序論
序論では主に次の3つを書きます。項目立てをしても良いでしょう。
① 目的・・・・・・研究の動機や背景,目的,研究の意義など
② 先行研究・・・・先行研究と過去の研究の問題点・課題など
③ 仮説・・・・・・疑問と仮説(問題提示)
仮説は,「~であるのは,~だからなのではないか」といった具合に記述します。根拠のない推測で
あってはいけません。文献等から得た知識・情報,さらには先行研究から得られた内容をもとに仮説を
立てます。
(4) 研究方法
科学的な研究には「再現性」,つまり,誰がやっても同じ結果が得られることが求められます。その
ために,実験に使用した器具,薬品の種類,量,濃度,手順,操作法,さらには実験装置の説明,実験
の回数など,なるべく詳細に記述します。そのために研究記録を取っておくことが大切です。
24
(5) 結果
実験・調査等によって得られた結果について,事実のみを書きます。客観的な事実と自分の意見は明
確に区別し,結果の説明に主観が入らないように気をつけましょう。また,できるだけ表やグラフを活
用しましょう。詳細は後述します。
(6) 考察
得られた結果をもとに,結論を導くための過程が考察です。設定した仮説に対する自分の考えを展開
します。研究発表の中で柱となる部分です。詳細は後述します。
(7) 結論
ここでいう結論とは,研究全体のまとめのことです。自分が取り組んだ研究について,もう一度研究
の目的を確認し,考察で導かれた結論が,研究の目的に合致しているかを示します。さらに,研究の問
題点・課題を提示し,今後の展望とします。新たな疑問が浮上したりするようであれば,そのことにも
触れる必要があります。より精度の高い測定法や具体的な実験装置などが考えられるようであれば,そ
のことも示唆すると良いでしょう。しかし,「もっと高価な装置で測定する」といった表現は具体性が
なく,非現実的です。そのようなことを書くことは,研究の最初からわかっているはずなので好ましく
ありません。自分が研究を継続する前提で,実現可能なことを書きましょう。
(8) 文献
参考文献・引用文献を書きます。詳細は後述します。
※ ポスターでは文章ではなく「絵」で説明することが肝要です。絵とは「イラスト」ではなく「根
拠 に基づくグラフや表」のことです。説明するための模式図なども自分で作成しましょう。Web
ページなどから引っ張ってきたイラストを多用するのは、好ましくありません。
※ 校内には先輩方の「ポスター」が多く飾られています。作り方として参考にしてください。
7.結果のまとめ方
結果に示す内容は,主に次の3つです。結果には事実しか示しません。事実をわかりやすく伝えるこ
とが重要です。
① データ・・・・・・結果をグラフや表としてまとめたもの。
② 結果の説明・・・・データから読み取れた事実。
③ 誤差 ・・・・・・実験結果に対する誤差
データは,できるだけ表や図,グラフを用いて示します。一般に,文字・数字と縦横罫線だけで構成
されるものは「表」,それ以外のグラフやフローチャート,写真などは「図」として扱われます。図や
表は,考察・結論を導くための根拠となるデータです。使用にあたっては,その意図をはっきりさせて
おきましょう。挿入する際,キャプション(タイトル)は,図(グラフ)・写真の場合は下に,表の場
合は上に書きます。また,図表を挿入する位置は,本文でその図表に言及した直後のページが望ましい
とされています。文献から引用した図表には,その出典(著者名,出版年,所在ペ―ジ)を( )内に
明示します。
25
(1) 表の書き方
表には,上に通し番号とキャプションを記します(Table 1 または表1)。番号は全体の通し番号に
するか,章ごとの通し番号(Table 1-1 または表1-1の形式)とします。 表中で示されるのは「要素」
と「変量」です。要素の名称は「固体名」,「レコード名」ともいいます。変量は数値として表される
ことが多く,必ず単位がわかるようにしておきます。
変量としての数値を示す場合,表示する桁数に注意しましょう。同じ種類のデータでは,小数点以下
の桁数は揃えておく必要があります。有効数字が3桁であれば,2.3も2.30と表記します。罫線は,多
く使用すると見た目が煩雑になるので気をつけましょう。
キャプションは上につける
表1 日比谷高校内における教室の気温の測定結果
要素名 観測地点 最低気温 最高気温 変量
名
1階 5.6℃ 14.5℃
2階 6.2℃ 16.6℃ 変量
3階 6.6℃ 17.8℃
4階 7.0℃ 19.6℃
(2) 図やグラフの書き方
図には,下に通し番号とキャプションを記します(Figure 1または図1)。番号の付け方は,表の場
合と同じですが,必ず表とは別の通し番号にします。図はカラーで作成しても構いませんが,白黒で表
現できるものは白黒で作成します。カラーで作成した場合でも,マーカーの形状や線の種類(実線・破
線等)を描き分けておきます。縦・横軸のラベル,縦軸の数値の単位など,必要な情報を忘れないよう
にしましょう。
(3) グラフの種類とその特徴
a.棒グラフ(縦棒グラフ・横棒グラフ)
集合グラフ,積み上げグラフなどがあり,目的によって使い分けます。積み上げグラフでは,全体の
変化とともにその内訳を示したいときに便利です。変量は,「人」「個」などの実数を示す場合と,全
体で100%となるように表示する場合があります。%表示の場合,グラフ中に実数をラベル(データラ
ベル)として示すと良いでしょう。目盛りの位置は,基本的に下と左側です。
40
35
30
25
20
15
10
5
0
データラベル
35
24
10 8.4 9.3
2018 2017 2016
50
45
40
35
30
25
20
15
10
5
0
35
24 22
10 8.4 9.3
2018 2017 2016
図1 集合グラフ
100%
0%
90%
80%
70%
60%
30%
20%
10%
50%
40%
35 24 22
10 8.4 9.3
2018 2017 2016
キャプションは下につける
図2積み上げグラフ(実数)
凡例
図3 積み上げグラフ(100%)
B
A
26
b.折れ線グラフ
比較対象が多い場合,経年変化を追う場合などに便利です。複数のデータを一度に示すことができる
反面,煩雑になりがちです。各データを,色,線の種類,マーカーの種類などによって明確に描き分け
ると良いでしょう。
c.散布図
縦軸の要素と横軸の要素の相関を示したいときに用います。右上がりの分布となるとき,「正の相
関」,右下がりになるとき,「負の相関」があるといいます。相関について調べるときには,必ず誤差
について考察する必要があります。
図4 折れ線グラフ
図5 散布図
d.円グラフ
全体に対する各項目の占める割合や構成を示す時に用います。ドーナツ型のグラフとして示すことも
あります。各構成要素の割合を示すものなので,必ず合計は 100%になります。変量としての数値をラ
ベルとして示すと良いでしょう。
e.レーダーチャート
複数(4~6種類程度)の要素に対して,それらのバランスを示したいときに用います。各要素は%
表示となります。
A
図6 円グラフ
A
B
C
D
E
F
図7 レーダーチャート
系列1
系列2
この他にも帯グラフやヒストグラムなど,いろいろなグラフがあります。EXCELなどの表計算ソフト
のグラフ機能にはさまざまなものがあり,容易にグラフを描くことができます。
27
<グラフに直線を引く>
図8のような散布図のデータを考えます。それぞれのデータは誤差を含んでいるために,データをプ
ロットしただけでは全体の傾向がわかりにくいことがあります。そのようなときに,グラフに線を引く
ことがあります。このとき,線を引くという作業には研究者の解釈が入ってくるので慎重になる必要が
あります。
図8
図9
図10
例えば,図8の関係を一次関数として解釈する場合は,図9のように全てのデータどうしを線で結ぶ
ということはせず,図10のように,各データの特徴を最もよく表すような一本の直線を引きます。その
際,測定点が直線の上下にはみ出る量が最小になるように線を引きます。この作業を数学的に正確に行
うには「最小2乗法」と呼ばれる手法を用います。この方法で得られた直線を「回帰直線」と呼びます。
EXCELのグラフ機能の中には,回帰直線を描く機能があります。
散布図では,しばしば相関関係を調べることがあります。相関係数は+1と-1の間の値をとり,
「+」は正の相関,「-」は負の相関を表します。また,相関係数が+1,-1に近いほど,強い相関
があることになります。回帰直線同様,EXCELで計算することができます。相関係数にしろ,回帰直
線にしろ,数学的な根拠を知ったうえで用いてください。
8.考察の書き方
考察は,論文の中核をなす部分です。結果が事実の提示であるのに対し,データの分析,解釈を通し
て結論を導く部分です。考察で書くことは次の3つです。
① 結果の解釈・・・結果で示したデータの解釈
② 誤差の考察・・・誤差の要因についての考察
③ 結論・・・・・・仮説に対する評価
(1) 結果の解釈
データそのものは,「結果」の項目に示します。相関係数や,回帰直線などは,実験結果から数学的
手法によって導き出されるもので,データが共通であれば誰が行っても同じ結果となります。
しかし,結果から一定の関係を導き出したり,そのことを示す線を引いたりすることは,そこに解釈
の余地がでてくるため,「考察」の項目に書くことになります。結果をグラフ化すること自体が自分な
りの工夫だった場合,グラフそのものを考察の項に書いても良いでしょう。
(2) 誤差に対する考察
測定には誤差がつきものです。実験を行った場合,必ず誤差について考察する必要があります。誤差
には,主に次のようなものがあります。
28
a.測定誤差
ストップウォッチで鉄球の落下する時間を測定したとします。同じ測定を10 回繰り返した場合,1回
ごとの測定値が同じ値とならないことは簡単に想像できます。
ひとつの実験において,異なる測定結果が得られたとき,その差を「測定誤差」と呼びます。測定誤
差にはさまざまな要因があり,測定機器の性質に依存するもの,測定者に依存するもの,測定した時の
条件(環境)に依存するものなどがあります。このような誤差は,優れた装置を使い,慎重に測定して
も避けられない誤差です。
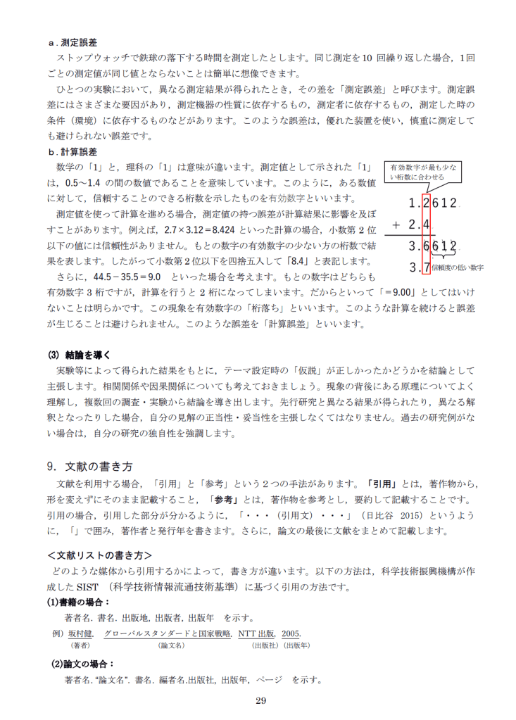
b.計算誤差
数学の「1」と,理科の「1」は意味が違います。測定値として示された「1」
は,0.5~1.4 の間の数値であることを意味しています。このように,ある数値
に対して,信頼することのできる桁数を示したものを有効数字といいます。
測定値を使って計算を進める場合,測定値の持つ誤差が計算結果に影響を及ぼ
すことがあります。例えば,2.7×3.12=8.424といった計算の場合,小数第2位
以下の値には信頼性がありません。もとの数字の有効数字の少ない方の桁数で結
果を表します。したがって小数第2位以下を四捨五入して「8.4」と表記します。
さらに,44.5-35.5=9.0 といった場合を考えます。もとの数字はどちらも
有効数字が最も少な
い桁数に合わせる
有効数字3桁ですが,計算を行うと2桁になってしまいます。だからといって「=9.00」としてはいけ
ないことは明らかです。この現象を有効数字の「桁落ち」といいます。このような計算を続けると誤差
が生じることは避けられません。このような誤差を「計算誤差」といいます。
(3) 結論を導く
実験等によって得られた結果をもとに,テーマ設定時の「仮説」が正しかったかどうかを結論として
主張します。相関関係や因果関係についても考えておきましょう。現象の背後にある原理についてよく
理解し,複数回の調査・実験から結論を導き出します。先行研究と異なる結果が得られたり,異なる解
釈となったりした場合,自分の見解の正当性・妥当性を主張しなくてはなりません。過去の研究例がな
い場合は,自分の研究の独自性を強調します。
9.文献の書き方
文献を利用する場合,「引用」と「参考」という2つの手法があります。「引用」とは,著作物から,
形を変えずにそのまま記載すること,「参考」とは,著作物を参考とし,要約して記載することです。
引用の場合,引用した部分が分かるように,「・・・(引用文)・・・」(日比谷 2015)というよう
に,「」で囲み,著作者と発行年を書きます。さらに,論文の最後に文献をまとめて記載します。
<文献リストの書き方>
どのような媒体から引用するかによって,書き方が違います。以下の方法は,科学技術振興機構が作
成したSIST (科学技術情報流通技術基準)に基づく引用の方法です。
(1)書籍の場合:
著者名. 書名. 出版地, 出版者, 出版年 を示す。
例)坂村健. グローバルスタンダードと国家戦略.NTT出版,2005.
(著者) (論文名) (出版社) (出版年)
(2)論文の場合:
著者名. “論文名”. 書名. 編者名.出版社, 出版年,ページ を示す。
29
例)村主朋英.“医学分野における動向”.電子メディアは研究を変えるのか.倉田敬子編.勁草書房, 2000. p.59-97.
(著者) (論文名) (書名・雑誌名) (編著者) (出版社) (出版年)(ページ)
(3) Webページで,サイトそのものを参考にした場合:
著者名. “ウェブページの題名”. ウェブサイトの名称.更新日付.URL,(アクセス日).
例)中央教育審議会. “教育振興基本計画について-「教育立国」の実現に向けて”. 文部科学省.2008-04-18.
(著者) (題目・ページのタイトル) (サイトの名称) (更新日付)
http://www.mext.go.jp/b_menu/shingi/chukyo/chukyo0/toushin/08042205.htm,(参照2008-08-13).
(URL) (アクセスした日)
(4) Webページで,オンライン文献を参考にした場合:
著者名. 論文名. 誌名, 出版年, 巻数, 号数, ページ.URL, (アクセス日)
例)松原茂樹,加藤芳秀,江川誠二.英文作成支援ツールとしての用例文検索システムESCORT.情報管理.2008,
(著者) (論文名) (誌名) (出版年)
vol.51,no.4,p.251-259.
(巻数) (ページ)
http://joi.jlc.jst.go.jp/JST.JSTAGE/johokanri/51.251,(参照2008-08-15).
(URL) (アクセスした日)
(「参考文献の役割と書き方」日本科学技術振興機構 より )
インターネット上にはさまざまな情報が溢れています。中には内容が正確でなかったり,間違ってい
たりするものもあります。インターネットを利用する場合は,公的機関かそれに準じる機関のものにし
てください。個人のホームページなどを引用文献としてはいけません。出典が確認できないものは引
用・参考文献としては不適当です。
10.良い文章を書くには(ポスターセッションの表現も準じます)
(1) 文章作成のポイント
論文・ポスターにおける文章表現には独特のものがあります。研究にふさわしい文章を書くように心が
けましょう。
a.主観的,感情的な表現は避ける
事実については,「~である」と記述し,「~です・~ます」調は使いません。「~だ・~なのだ」
といった表現もしません。客観的な事実と自分の意見を明確に区別し,主観が入らないように気を付け
ましょう。自分の主張については,「~である」と断定するのが理想的です。しかし,断定までできな
い時には,「~と考えられる」でも良いでしょう。「~と思われる」や「~と感じられる」は,客観性
が低い印象を与えるのであまり用いません。「~といわれている」という表現も,気を付ける必要があ
ります。他の著書や論文で述べられていることを引用している時には,引用元をはっきりさせるべきで
す。一般論として明白な場合は,「一般に~」と書けばよいのです。
b.簡潔であることを心がける
論文やポスターを書く際,「何を残して,何を削るか」を意識しましょう。書かなくて良いことまで
書いてしまうと,伝えたいことが何なのか,不明瞭になってしまいます。もちろん,情報不足で,伝え
たいことまで伝わらなくなってしまうのも困ります。また,「一つの文章には一つの内容」,「一つの
段落には一つの主張」を心がけます。「~であるが,~」といったように長々と文章が続いてしまう場
合,「~である。しかし~」といったように,できるだけ文節を短く切っていった方が簡潔です。なお,
「が」は逆説の時のみに用い,順接での表現は避けます。
30
c.曖昧な表現は避ける
主語と述語の関係,修飾語と被修飾語の関係も気を付けるべきです。両者が離れすぎていたり,一方
の語が長くなりすぎていたりすると,文章の意味が通じにくくなることがあるので気をつけましょう。
数字などを示す時にも曖昧な表記は避けるべきです。「この溶液の純度は非常に高い」という表記も
「非常に」という表現に客観性がなく,曖昧です。
(2) 項目番号・記号の付け方
文章の見出しに項目番号や記号をつける際の例を示します(絶対的な基準ではありません)。
例1 例2 例3
大項目 Ⅰ Ⅱ Ⅲ・・・ 1 2 3・・・ 1 2 3・・・
中項目 1 2 3・・・ (1) (2) (3)・・・ (1) (2) (3)・・・
小項目1 (1) (2) (3)・・・ ア イ ウ・・・ a b c・・・
小項目2 ア イ ウ・・・ (ア) (イ) (ウ) (a) (b) (c)・・・
①②③…は,見出し番号としてよりも,並列的に項目を表記する場合に用いられることが多いようで
す。
(3) 漢字をつかわない語
論文や公文書では,漢字を使わずにあえてひらがなを用いるケースがあります。ワープロで文字変換
をする際には気を付ける必要があります。下記に例を示しますが,語句の使い方によっては漢字を使う
こともあるので,全てのケースにあてはまるものではありません。
<漢字を使わない語>
× ○ × ○
挙げる あげる 出来る できる
~当たり ~あたり 通り とおり
表す あらわす ~な時 ~なとき
合わせて あわせて 共に ともに
言う いう 伴い ともない
至る いたる 取り上げる とりあげる
~上で ~うえで ~の後 ~ののち
及び および 中でも なかでも
極めて きわめて 初め はじめ
~な事 ~なこと 再び ふたたび
様々な さまざまな 見られる みられる
更に さらに 基に 元に もとに
従って したがって 良く よく
次第に しだいに ~の様に ~のように
即ち すなわち 分かる わかる
~為 ~ため 僅か わずか
(4) その他
a.「。」(句点)と「,」(読点),「.」(ピリオド)と「,」(カンマ)の使い分け
文化庁「公用文作成の要領」(昭和27年)によると,横書き公用文には「全角カンマ(,)と句点
(。)を用いる」とされています。理系の研究論文ではカンマ,ピリオドが使われていることが多いよ
うですが,この理数探究基礎ではどちらでも構いません。
31
b.「」『』の使い分け
『』は,書名・雑誌名,新聞名などを示す時,「」は,論文名・芸術文芸作品名・記事名などを示
す時に用います。また,「」は文章を引用する際にも用いることもあります(この際,「」内の文末
に「。」はつけません)。また『』は「」内の文章の中でさらに括弧を用いたいときにも用います。
c.その他
・文章中の算用数字やアルファベットは半角にする。
・熟語・単語を羅列する場合には「・」(中黒)で並べる。文章を羅列する場合は「,」(読点)を
用いる。
・段落の頭は1文字分空ける。
・疑問符「?」や感嘆符「!」は用いない。文末を「・・・」で終わりにしない。
<注意すべき表現>
論文では用いない表現 論文で用いる表現
~と思う ~である ~と考えられる
どんな どのような
どうしたら どのようにしたら
~かもしれない ~な可能性が考えられる ~な可能性がある
~しなくて ~しておらず
~してる ~している
~じゃない ~ではない
~しといた ~しておいた
あんまり あまり
~だから ~なので したがって
だいたい 約~ およそ~
たくさんの いっぱい 多くの
とても すごく たいへん 非常に 極めて
もっと さらに
ちょっと 少し
だんだん 次第に
いちばん 最も
いかなる どのような
~のごとく ~のような
のみならず だけではなく
こうした こんな このような
そうした そんな そのような
でも だけど だけれども しかし
どうしても どうやっても いかなる手段を用いても
まだわかっていない 未解明である
~した方がいい ~すべきである
間違いである 誤りである
面白い 興味深い
今までは これまでは 従来は
この実験 本実験
この調査 本調査
この研究 本研究
この論文 本論 本論文
今までの研究 これまでの研究 先行研究
事象 現象
32
11.英文での要旨の書き方
(1)英語で論文を書くということ
日本語の文章表現は非常に複雑です。それに対し,英語の文章構成は論理的です,科学論文を日本語
の文章で書く際にも,英語に置き換えることができるか,という視点で書いてみると,論理的な文章に
することができます。近年,研究論文を英語で書くことが多くなってきました。英語で論文を書くこと
は,論理的な文章を書く練習にもなるのです。理数探究基礎では,冒頭の要旨を英語で書いてもらいま
す。それほど多くの量を書く必要はありません。「この研究は~という研究であり,~という実験を行
い,~という結果を得た。すなわち~である」といったように簡潔に書いてみましょう。数行~十数行
で構いません。なお,本文の全文を英語で書きたい場合,評価を公正に行うため,日本語の論文も別途
提出してください。
(2) 研究論文を英文で書くコツ
科学論文は,客観的な文章である必要があります。それは英語でも同様で,一人称を主語にせず,受
動態にして書くのがコツです。「私は~」とは書きません。
例)I selected three cities for the survey ⇒ Three cities were selected for the survey
先行研究については,過去形か現在完了形で示します。一般的な現象や法則,図の説明は現在形で示
します。自分の研究として行ったことも,論文として書いているときには,過去形や現在完了形で表し
ます。しかし,得られた結論は,再現性があるはずなので,現在形で表します。また,日本語と同様,
口語的な表現や,略した表現は用いません。It isを It’sとは書きません。
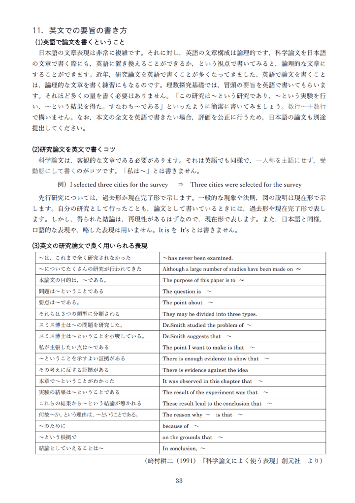
(3) 英文の研究論文で良く用いられる表現
~は,これまで全く研究されなかった ~has never been examined.
~についてたくさんの研究が行われてきた Although a large number of studies have been made on ~
本論文の目的は,~である。 The purpose of this paper is to ~
問題は~ということである The question is ~
要点は~である。 The point about ~
それらは3つの類型に分類される They may be divided into three types.
スミス博士は~の問題を研究した。 Dr.Smith studied the problem of ~
スミス博士は~ということを示唆している。 Dr.Smith suggests that ~
私が主張したい点は~である The point I want to make is that ~
~ということを示すよい証拠がある There is enough evidence to show that ~
その考えに反する証拠がある There is evidence against the idea
本章で~ということがわかった It was observed in this chapter that ~
実験の結果は~ということである The result of the experiment was that ~
これらの結果から~という結論が導かれる These result lead to the conclusion that ~
何故~か,という理由は,~ということである。 The reason why ~ is that ~
~のために because of ~
~という根拠で on the grounds that ~
結論としていえることは~ In conclusion, ~
(﨑村耕二(1991)『科学論文によく使う表現』創元社 より)
33
Ⅵ
.各種様式集
(適宜使用する時期になりましたら、グローバル事業部担当から配信をします。)
1.研究計画書
グループ番号( ) R. No 氏名
テーマ・仮説設定
先行研究
研究分野 (学問領域)
研究の背景 テーマ選定の理由 研究の意義 独自の切り口
自宅等でできる 研究の手法 研究に必要なもの (装置・機材・試料等) 数値化(検証)の方法
参 考 文 献 書籍等
インターネット
ファイル名は「(グループ番号)(4桁の番号) 氏名」.PDFで提出してください。(例 岩渕G 19R18番なら「41U_1918_日比谷太郎」)
34
2.アンケート申請書
理数探究基礎 アンケート提出申請書 (4桁の番号を記入) 【氏名を記入】
- 研究主題
- 分科会担当教員 先生
- アンケートの対象 【校外・校内】←どちらかを□で囲む
対象の名称や範囲 - 調査対象人数 名 5. 方式 【記名・無記名】←どちらかを□で囲む
- 収集期間
- 収集方法
- 質問項目
3.月ごとの研究計画
月日 行事等 研究内容
7月下旬 (夏休み)
8月上旬 (夏休み)
8月中旬 (夏休み)
8月下旬 (夏休み)
9月上旬 期末試験
9月中旬 星陵祭
9月下旬 分科会③
10月上旬
10月中旬 分科会④ 中間発表会
35
4.中間報告書
理数探究基礎 中間報告書【提出はPDF・ファイル名は4桁番号_氏名】
氏名 (4桁番号) 氏名
研究テーマ
研究の学問分野
仮説・設定等
指導教員 科 先生
内容 各項目の 行数の変更は 構いません 1.これまでに取り組んだ主な内容 2.今後の予定・現在の課題
数量的処理 研究の中で 数量的な処理を 伴う部分を 具体的に 説明しなさい 理数探究基礎の教科書 「第1編第4章 結果の分析(P,44~P,65)」と「第3編第1章 統計学(P,126~P,147)」を参考 にすること。
電子ファイルのフォーマットはTeamsにアップします。 A4版 1枚におさめること
36
5.アンケート依頼文(ひな型)
令和7年 月 日
様
東京都立日比谷高等学校
校長 萩原 聡
「理数探究基礎」 論文作成のためのアンケートのお願い【依頼】
謹啓
〇〇の候、皆様におかれましては、いかがお過ごしでしょうか。日頃より、本校の教育活動に対し、
御理解と御協力を賜り、御礼申し上げます。
さて、本校では文部科学省が指定する SSH(スーパーサイエンスハイスクール)事業を長年にわたり実
施してきました。現在、第Ⅳ期指定を受け、学習指導要領に基づく教科「理数」の普通科における実施
を研究課題の一つとしています。教科「理数」には、「理数探究基礎」「理数探究」がそれぞれ設定さ
れており、本校では、「理数探究基礎」を1学年全生徒の必履修科目に設定し、それぞれが、理系文系
といった区分に関係なく、探究活動をしております。
このたび、生徒からの申し出に基づき、この探究活動の一環として、アンケートを企画しました。つ
きましては、アンケート調査に御協力のほどお願いいたします。なお、このアンケートについては、実
施や回答の有無についても、すべて任意です。また、回答については、個人が特定されるような内容は
含まれておらず、アンケートの情報は厳正なる管理をし、本研究の目的以外には使用しません。
御多用中恐れ入りますが、何とぞよろしくお願い申し上げます。
末筆になりますが、寒くなってまいります。お身体御自愛くださいますようお祈りいたします。
謹白
記
- 研究主題「 」
- アンケート設定および回答収集の責任者 本校教諭 〇〇〇〇
- アンケートの方式 無記名任意 【記述形式・選択肢形式】
- アンケートの収集方法 【Teams・Google forms・Classi】
- 調査対象人数 〇〇名
- アンケート収集期間 月 日 ~ 月 日
- 質問項目 【別紙記載】
以上
本件につきまして、問い合わせ等ございましたら、下記連絡先までご連絡ください。
【問い合わせ先】
東京都立日比谷高等学校
教諭(分科会担当) 〇〇〇〇
TEL : 03(3581)0808
E-Mail :
37
Ⅶ.評価
教職員は、評価を出す教員が「理科、数学科、情報科教員に限る」という都教委からの指導の下、理
科、数学科、情報科教員1名につき、1名ないし2名の他教科の教員が組むグループ指導体制をとり、
グループを担当する教員による合議制で実施します。
評価について、教職員にアンケート調査を実施したところ93%の教員が「評価の出し方は年度末のみ
でよい」と回答しております。一般教科とちがい、探究活動は途中の段階での評価は大変難しく、カリ
キュラム全図体を評通価をし出てすは機会じにめつていて評価がされるものであるといえ、理数探究基礎の指導は、1年間に渡っ
て多岐にわたる指導となるため、単元別のような
各段階を区切った評価はそぐわず、探究に関する
評価は年度末のみとしています。
評価ではルーブリックを使用します。2月の分科
会が終了すると、1週間程度の期間で全教職員が評
価をします。前述したとおり、出された評価物を
ベースにして、評価は理数科教員を中心に、担当
の教員で話し合いをし、成績を算出します。ポス
ターの提出がない生徒は「評定1」となります。
知識・技能 3項目
思考判断表現 3項目
態度 1項目
すべてについて点数を入力すると観点別がA・B・Cとそれぞれ出ます。観点別が3つ揃うと、自動的
に評定が出ます。
【参考】評定平均値
令和3【課題研究Ⅰ】 3.86
令和4【理探基礎】4.40→4.15修正
令和5【理探基礎】4.18
令和6【理探基礎】4.06
※ 分科会内の平均値5.00は避けてください。
評定は入選作業終了後に行われる
「SSH研究開発探究拡大会議」で確認
されます。ここで「適切ではない」と
判断された場合、再度修正がはかられ、
別途会議を実施するこことなります。
会議には「理科・数学科・情報科」全
員の出席が必要となりますので、最初の成績を出す段階で、十分に検討して成績を出してください。な
お、ルーブリックはあくまでも参考資料です。自己評価と他者評価は違うという観点をお持ちください。
38
Memo
Memo
2
教科・科目
氏名
3