カテゴリー: GDP、関連
-
-
※ GDPというものが、そういう「推計」にすぎなく、「限界」があるものだとして、コロナショックの世界経済への影響、ひいては日本経済への影響を探っていこうとするとき、一定程度は有用なものではあるだろう…。
※ 特に、「三面等価の原則(性質)」により、「生産」額だけで無く、「支出」額、「分配(=購買)」額を示している側面もあると知ったからには、「どれくらい、経済活動が減速することになるのか」を探ろうとするときには、役に立つものと思われる…。
※ まず、世界経済全体における各国GDPの占める割合(ランキング)から、見てみよう…。

こういう割合だ…。今回のコロナ騒ぎは、世界経済の17%くらいを占める中国が震源となった…。そして、ヨーロッパ諸国に飛び火し、ドイツ、フランス、イタリア、イギリスなんかが多大な感染者を出す騒ぎとなってしまった…。

こっちの棒グラフにおいては、韓国、スペイン、オランダ、スイス、スエーデン、ベルギーなんかも、名前が挙がっている…。
※ あと残るは、「ASEAN」とかの「東南アジア」だ…。それで、「ASEAN全体の世界のGDPに占める割合」みたいな資料を探したんだが、ちょっと見つけられなかった…。
かろうじて、「株屋」が販促に使う、「成長著しい新興国の成長を取り込んだ、ファンドがお勧めです!」みたいなものしか、探せなかった…。それでも、なにがしかの参考にはなろうから、貼っておく…。

まず、「2011年」だから、資料が古い…。
※ しかたがないので、自分で作った…。
世界の名目GDP 国別ランキング・推移(IMF)(※2018年のデータ。単位は、百万米ドル)
https://www.globalnote.jp/post-1409.htmlここの数字を参考にして、AOO(Apache OpenOffice)に数字を入力して、作った…。もう老眼だから、目がショボショボしたよ…。もう、こういう数字の入力仕事は、やれなくなったな…。

国名の前にある数字は、ランキングの順位だ…。D列は、日本のGDPを1とした場合の比率…。

グラフ化すると、こんな感じ…。ASEAN各国は、1国だと小さいので、フィリピン、マレーシア、シンガポール、インドネシアを加えて、足した数字を出した…。それでも、やっと日本1国の半分くらいだ…。
こうして見ると、「6億人の市場」とか、「成長著しい」とか囃し立てても、まだまだ力不足という感じだな…。と言うより、米中日がでか過ぎなんだが…。
ということで、世界経済へのインパクトを探るという点においては、米国、中国、日本国、ドイツ、フランス、イタリア、イギリス、スペイン、オランダ、スイス、スエーデン、ベルギーなどの国の、「感染拡大」が収束に向かっているのか、収束するのはいつ頃なのかがポイントになる…、という話しのようだ…。
-
※ 「みかんジュース」の例では、ごくごく単純に説明されていた…。しかし、実際のGDPの作成(計算)方法は、そんな生易しいものでは無いぞ…。
※ 何しろ、純粋に「新たに作り出した付加価値」のみを算出する…、という話しだ…。ありとあらゆる「中間投入」額を、控除していく必要がある…。

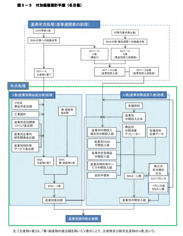
※ まずは、こういう「V表」なるものを作成する…。

※ 次に、こういう「U表」なるものを作成する…。


※ そして、「産業別国内総生産」なるものを、とりあえず計算する…。
※ 「推計する」と言っているだろう…。あくまで、「推計」にすぎないんだよ…。作成している人は、どの程度の「経済指標」なのか、十分に分かって作成している…。

※ そして、V表やU表を駆使して、こういう「フロー・チャート」に従って、計算していく…。
※ それで、やっと「一つの」産業の、「産業別国内総生産額」というものがはじき出されるわけだよ…。

※ 「中間投入比率推計の手順」だ…。もはや、その流れを追っていくことすら、イヤになるようなシロモノだな…。


※ その「中間投入比率推計」に用いる資料のリストだ…。こういうものが、「一国のすべての産業」に渡って続くわけだ…。

※ 今まで語ってきたことは、「基準年次処理」というものの話しだったらしい…。
※ ここから、いよいよ、「基準年以降の年次推計(各その年次における推計)」を、行う…、という段取りに突入するらしい…。


※ 「基準年次処理」では、修正しきれなかったもの(それから、大きくはみ出すようなもの)を、「差額調整」という形で、計算していくようだ…。
※ まあ、実際のGDPの作成方法とは、こういうものだ…。今では、電子計算機(コンピューター)があるから、計算自体は「機械」がやってくれるんだろう(入力さえ、間違わなければな…)…。この作業を、紙の資料(帳簿の類い)と算盤 or 電卓しか無い状態でやるのは、さぞや大変だったろうな…。
※ 上記の「資料」からも分かる通り、「集計」の資料は、各所管省庁から提出される…。だから、最終的には、それを「集計」することになる「内閣府」が、この「一国のGDP」を、計算・発表しているんだよ…。
※ 別に、全員が「専門家」になる必要は無い…。そういう「職務」を果たす任務の人が、ちゃんといる…。
※ 素人・一般国民として、わきまえておくべきことは、以下のようなことだろう…。
1、GDPは、単なる一つの「経済指標」にすぎない。一国の「作り出した付加価値」を、各種の統計(特に、売り上げ額)から、「推計」したものにすぎない。
2、GDPは、単なる「推計」額で、それで「測れる事柄」には、限界がある。ストックや、経済活動から生じる「負の側面」については、何ら語っていない。
3、本来は、自国において「基準年次」と比較して、「本年度」がどうだったのかを、調べるための「統計資料」で、他国と較べてどうこう言ったりすべきものじゃ無い…。基準年次よりも、「本年度」の経済統計が思わしく無かった場合に、その原因を探り、どういう対策を打てばいいのか…、という考察に役立てるべく使うべきものだ…。
4、ましてや、「GDPの額が、2倍だから、オレの方が2倍エライ!」とか、主張したりすることは、その意義を分かっていない輩が言う「愚の骨頂」だ…、ということになる…。
※ ここいら辺を、誤解している人が多いんで、オレとしては困惑する…。
-
※ コロナショックの世界経済への影響、ひいては日本経済への影響…、なんてことを考えるとき、どうも最終的には「GDPへの影響がどれくらいになるのか」ということに、集約(収斂)する感じなんだよ…。
※ それで、「GDPというもの」について、検討することにする…。
※ 以下のサイト及び.pdfを参考にした…。
国民経済計算の作成方法(※ 85ページもある)
https://www.esri.cao.go.jp/jp/sna/data/reference1/h17/pdf/sakusei_houhou17-2.pdf第3章 国内総生産(生産側)の推計(※ 54ページある)
https://www.esri.cao.go.jp/jp/sna/data/reference1/h23/pdf/chap_3.pdf主要国のGDPをグラフ化してみる(最新)
http://www.garbagenews.net/archives/1335765.html日本の経済成長率をグラフ化してみる……(下)グラフ化とオマケ(最新)
http://www.garbagenews.net/archives/1060924.html三面等価の原則
https://ja.wikipedia.org/wiki/%E4%B8%89%E9%9D%A2%E7%AD%89%E4%BE%A1%E3%81%AE%E5%8E%9F%E5%89%87【今更聞けないGDP①】そもそもGDPってなに?〜GDPから三面等価の法則まで!ちゃらっとさらっとEasy解説!〜
http://www.suwila.com/?p=386どもどもな経済政策ブログ
https://domodomo.net/keizaiseisaku/gdp/3mentouka/gdp.html

※ 「国の経済力を測るものさし」と言っているが、あくまで「一つの経済指標」なんで、当然限界(それでは測れないもの)もある…。
※ 例えば、この指標は「一単位年度」の「フロー」を測るものなので、その国にどれだけ「ストック(下水道、上水道、二酸化炭素排出抑制設備など)」が備わっているか…、なんてことは、測れない…。
※ それから、「経済活動に伴う負の側面」、例えば「大気汚染」「土壌汚染」「PM2.5による呼吸器系の疾患の発症率」「発がん性の程度」なんてことは、測れない…。その程度のものだ…。

※ 定義は、こういうものだ…。経済的に「一国が生産した総付加価値」を集計したい…、という要請から考え出された指標だ…。




※ GDPの計算は、基本的には「売り上げ額」から計算する…。しかし、単純に、各段階での「売り上げ額」を算出して足し合わせて行くと、「産出した付加価値」という観点からは、1回計算したものが、何回もカウントされてしまう…、という不都合が生じる…。
※ そこで、そういう「中間投入されたもの」を控除して、各段階で「純粋に価値を付加したと考えられる額」を計算していきたい…、という話しになる…。


※ 一国において経済活動している経済主体は、「国及び公共団体」「企業」「個人」の3主体だ…。特に、「福祉国家」においては、「公共部門」が提供する「公共サービス」が、経済活動全体の大きな割合を占める…。したがって、これを「統計に乗せない」となると、大変なことになる…。そこで、「そのサービスを提供するのにかかった費用」で計算して、乗せることにしてある…。そして、少子化・高齢化に伴って、その「公共サービス」の費用が増大し、国家財政を圧迫することになっているのは、ご存じの通りだ…。

※ これも、この統計が「産出した(新たに作り出した)付加価値」を集計するもの…、ということから来る話しだ…。メーカーから出荷され、流通過程を経て、消費者に販売された段階で、既に1回カウントされている…。これをまた、「付加価値」としてカウントすると、二重計算になってしまうんだよ…。
※ しかし、「仲介手数料」のほうは、「仲介業者・仲介企業」が、「新たに作り出した付加価値」と言える…。それで、計算に加える…、という話しだ…。



※ 三面等価の「原則」と言っているが、むしろ、三面等価の「性質」と言った方がいいかもしれない…。





※ 「GDPの三面等価の原則(性質)」は、こういう「三角柱」としてイメージされ、それぞれの側面を「生産」「支出」「分配」の三方面から見たものとして、説明される…。
「作り出した付加価値」と言っても、それを「直接に」把握・算定することは、不可能だ…。必ずや、「販売」され売り上げとして計上されたもの、を手がかりに計算に乗せていくことになる…。「売り上げ」とは、「販売」ということで、必ずや、それを「購入」した者がいる…。購入者からすれば、それは「支出」だ…。また、そういう形で、「生産」したものが、首尾よく「販売」できれば、その作り出した付加価値は、生産した企業の所得や生産企業に雇用されていた人の賃金として分配されているハズ…、と考えるわけだ…。
※ この「三面等価の原則(性質)」は、経済原則というだけの話しではない…。「付加価値」ということを離れて、「経済現象の全体」を見ていく視点をも、提供している…。
それは、「経済全体」を見ていくとき、「生産」=企業活動、「分配」=企業と個人、「支出」=個人・企業・国及び公共団体…、という側面があるのだ、という視点だ…。
さらには、「作り出した付加価値」を、個人・企業・公共団体の間で、どういう比率で「分配」することが、「一国の作り出す付加価値」を最大にすることになるのか…、などという考察にも発展していく出発点になる…。